IMAGE

Fig. 1

ID
ZDB-IMAGE-240522-1
Source
Figures for Akçaöz-Alasar et al., 2024
Image
Figure Caption

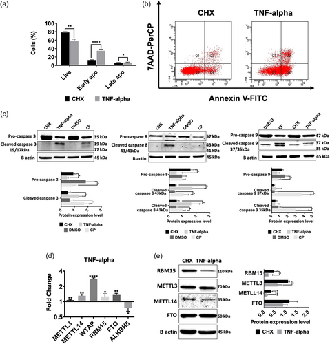
Fig. 1 TNF-α treatment affects the expression of m6A enzymes in HeLa cells. HeLa cells were treated with 75 ng/mL TNF-α and 10 µg/mL CHX for 24 h. The cell populations were quantified by Flow cytometry using Annexin V and 7AAD. Error bars represent mean ± SD of three independent experiments with at least 10,000 cells counted per treatment (unpaired, two-tailed t-test). (a) The percentage of live, early and late apoptotic cells. (b) Dot-blot analysis by flow cytometry after staining with Annexin V-PE and 7AAD. (c) Immunoblot analyses of caspase −3, −8, and −9 in TNF-α- (75 ng/mL, 24 h) and CP-treated (80 µM, 16 h) HeLa cells. β-actin was used as a loading control. (d) qPCR analyses of the expression levels of m6A writers and erasers in TNF-α-treated HeLa cells. Data were normalized to GAPDH. (e) Western blot analyses of m6A writers and erasers in TNF-α-treated HeLa cells. Data were normalized to ß-actin. Error bars represent mean ± SD of three independent experiments. Two-tailed Student's t test was performed to determine the statistical significance among groups. *p ≤ 0.05, **p ≤ 0.01, ****p ≤ 0.0001. CHX, cycloheximide.

Acknowledgments
This image is the copyrighted work of the attributed author or publisher, and ZFIN has permission only to display this image to its users. Additional permissions should be obtained from the applicable author or publisher of the image. Full text @ J. Cell. Physiol.