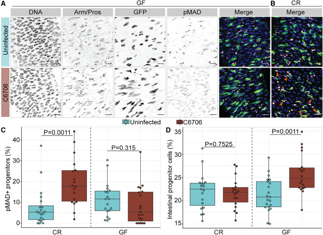
Fig. 2 Progenitor-specific activation of BMP signaling requires Vc-commensal interactions (A and B) Posterior midguts of (A) germ-free (GF) or (B) conventionally reared (CR) esgts/+ adult flies uninfected or infected with C6706 for 24 h. Hoechst labels DNA (blue); Arm/Pros label cell borders and enteroendocrine cells, respectively (yellow); GFP labels progenitors (green); and pMAD labels cells with BMP activation (magenta). Scale bars: 15 μm. (C) Percentage of GFP+ progenitors that are pMAD+ in GF and CR esgts/+ flies. (D) Proportion of GFP+ progenitors in all intestinal epithelial cells in GF and CR esgts/+ flies. Each dot represents a measurement from a single fly gut. p values are calculated using unpaired Student’s t tests.
                
                    
                        Image
                    
                    
                
                
            
        
        
    
        
            
            
        
        
    
    
    
                
                    
                        Figure Caption
                    
                    
                
                
            
        
        
    
        
            
            
                
                    
                        Acknowledgments
                    
                    
                
                
            
        
        
    
        
            
            
                
                    
                        
This image is the copyrighted work of the attributed author or publisher, and
ZFIN has permission only to display this image to its users.
Additional permissions should be obtained from the applicable author or publisher of the image.
      Full text @ Cell Rep.
                    
                    
                
            
        
        
    
    
     
        