IMAGE

Figure 6

ID
ZDB-IMAGE-231002-300
Source
Figures for Qiao et al., 2023
Image
Figure Caption

Figure 6

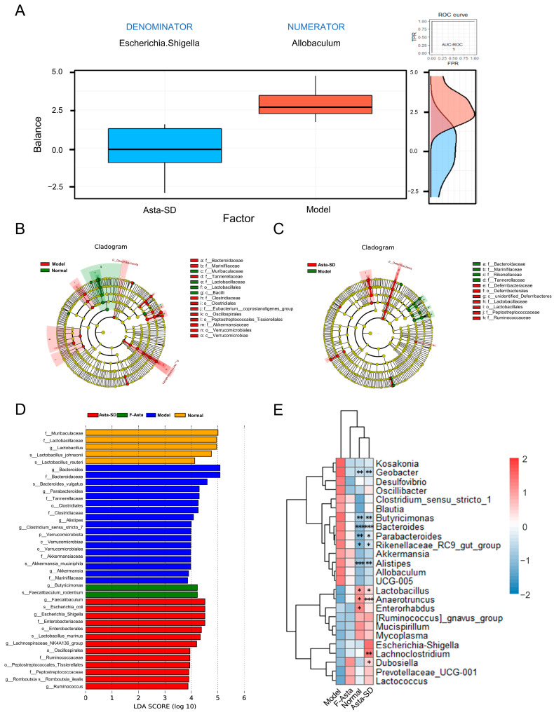
Asta-SD-regulated gut microbial structure and composition of UC mice. (A) The boxplot shows the distribution of the balance scores for the Model and Asta-SD groups. The ROC curve and the density plot are presented on the right side. (B,C) LEfSe evolutionary branching diagram. (D) Histogram of LDA value distribution (LDA > 3.5). (E) The heatmap illustrating gut microbial changes at the genus level for Normal and Asta-SD groups compared with the Model group (* p < 0.05, ** p < 0.01, *** p < 0.001).

Acknowledgments
This image is the copyrighted work of the attributed author or publisher, and ZFIN has permission only to display this image to its users. Additional permissions should be obtained from the applicable author or publisher of the image. Full text @ Molecules