IMAGE

Figure 3

ID
ZDB-IMAGE-231002-116
Source
Figures for Al Qaryoute et al., 2023
Image
Figure Caption

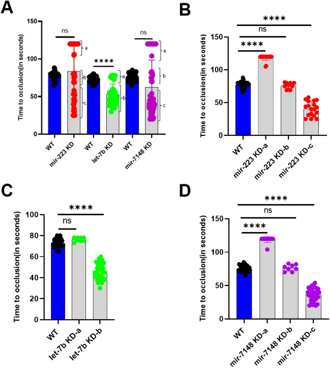
Figure 3

Arterial thrombosis in mir-223, let-7b, and mir-7148 knockdown larvae. (A) Comparison of time to occlusion of the caudal artery after laser injury between daily WT (blue bars) and knockdown (grey bars) 5 dpf larvae. Knockdown (KD) results of mir-223, let-7b, and mir-7148 are shown. The number of larvae used were 30 for daily control WT larvae and 52, 38, and 57 for mir-223, let-7b, and mir-7148 KD sets, respectively. Students’ t test was used for statistical analysis. Error bars represent mean ± SD. p value < 0.05 was considered significant. The lines on the top represent a significant difference between WT and knockdown samples. **** represents p ≤ 0.0001. The parentheses show groups a, b and c that show three distinct times to occlusion. (B), (C) and (D) represent comparison of times to occlusion for distinct groups a, b and c obtained from (A) for mir-223, let-7b, and mir-7148 knockdowns, respectively. In the one-way ANOVA analysis larval numbers obtained from (A) for WT were 30. For mir-223 knockdown 18, 10 and 24 larvae for groups a, b and c, respectively were included. For let-7b knockdown 8, and 30 larvae for groups a and b, respectively were chosen. For mir-7148 knockdown 35, 8 and 14 larvae for groups a, b and c, respectively were included.

Acknowledgments
This image is the copyrighted work of the attributed author or publisher, and ZFIN has permission only to display this image to its users. Additional permissions should be obtained from the applicable author or publisher of the image. Full text @ Sci. Rep.