IMAGE

Fig. 2

ID
ZDB-IMAGE-230707-47
Source
Figures for Dinarello et al., 2023
Image
Figure Caption

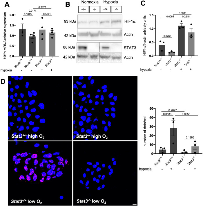
Fig. 2 STAT3 physically interacts with HIF1α.

A RT-qPCR analysis of Hif1α mRNA expression on murine Stat3+/+ and Stat3−/− murine ESCs incubated either in low and in high oxygen tensions. B, C western blot analysis of HIF1α and STAT3 from protein extracts of Stat3+/+ and Stat3−/− murine ESCs incubated either in low and in high oxygen tensions. Representative pictures (B) and quantifications (C). β-Actin was used as an internal control. 3 independent biological replicates were used. D PLA with anti-STAT3 and anti-HIF1α antibodies. Scale bar = 200 μm. Quantification of dots divided for the number of nuclei detected with DAPI (blue). n = 3 independent biological replicas were used. Scale bar = 200 μm. Mean ± SEM.

Acknowledgments
This image is the copyrighted work of the attributed author or publisher, and ZFIN has permission only to display this image to its users. Additional permissions should be obtained from the applicable author or publisher of the image. Full text @ Cell Death Discov