IMAGE

Figure 7

ID
ZDB-IMAGE-221031-135
Genes
Source
Figures for Hou et al., 2022
Image
Figure Caption

Figure 7

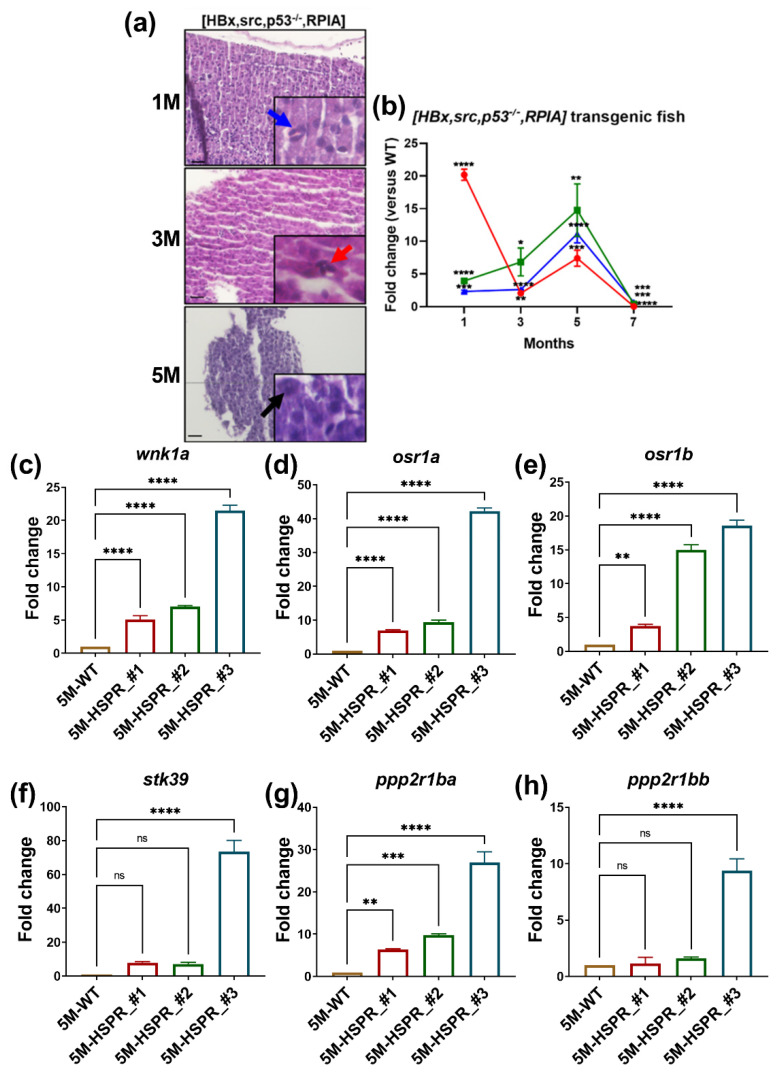
H&E stain and QPCR analysis reveal that [HBx,src,p53−/−,RPIA] transgenic fish developed HCC at 5 months of age. (a) The representative images of H&E staining of 1, 3, 5M [HBx,src,p53−/−,RPIA] transgenic fish. The scale bar is 20 µm in length. (b) The expression of proliferation marker-ccne1, cdk1, and cdk2 of 1, 3, 5M [HBx,src,p53−/−,RPIA] transgenic fish. The expression of wnk1a and its downstream effectors in WT and [HBx,src,p53-/-,RPIA] transgenic fish at 5 months of age. (c) wnk1a, (d) osr1a, (e) osr1b, (f) stk39, (g) ppp2r1ba, and (h) ppp2r1bb at 5 months of #2, #3, #4 independent [HBx,src,p53−/−,RPIA] transgenic fish compared to WT. We performed three replicates, and for each qPCR, there were triplicates for each sample. Multiple adult fish were included in each experiment. One-way ANOVA analysis followed by multiple analysis was used to identify the statistical significance between groups. *: p ≦ 0.05; **: p ≦ 0.01; ***: p ≦ 0.001; ****: p ≦ 0.0001; ns: no-significance.

Figure Data
Acknowledgments
This image is the copyrighted work of the attributed author or publisher, and ZFIN has permission only to display this image to its users. Additional permissions should be obtained from the applicable author or publisher of the image. Full text @ Int. J. Mol. Sci.