IMAGE

Figure 4

ID
ZDB-IMAGE-220512-4
Source
Figures for Chen et al., 2022
Image
Figure Caption

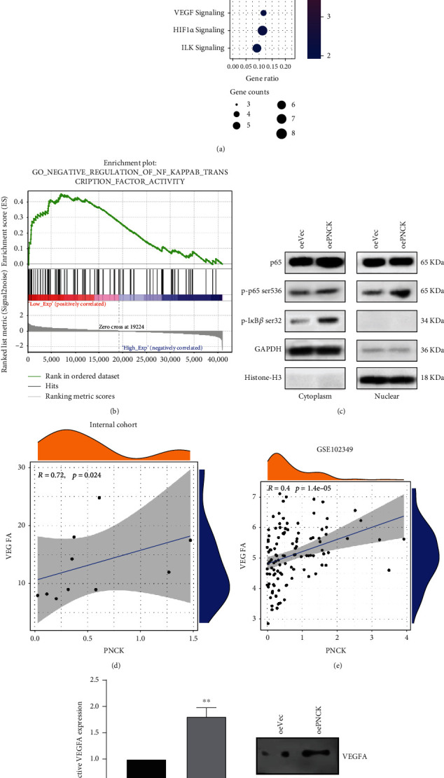
Figure 4

The activity of the NF-κB/VEGF signaling pathway is upregulated by PNCK overexpression in NPC cells. (a) Dot plot of Ingenuity Pathway Analysis (IPA) shows significant changes in NF-κB and VEGF signaling pathways. (b) GSEA shows negative regulation of NF-κB transcription factor activity enriched in the PNCK-low expression phenotype. (c) WB was used to investigate the P65, p-P65, p-IκB, GAPDH, and Histone-H3. The correlation between PNCK and VEGFA in (d) internal cohort and (e) GSE102349 cohort. (f, g) The expression of VEGFA levels in NPC cells was evaluated by PCR and WB.

Acknowledgments
This image is the copyrighted work of the attributed author or publisher, and ZFIN has permission only to display this image to its users. Additional permissions should be obtained from the applicable author or publisher of the image. Full text @ J Oncol