IMAGE

Fig. 4

ID
ZDB-IMAGE-220415-4
Source
Figures for Manuelli et al., 2022
Image
Figure Caption

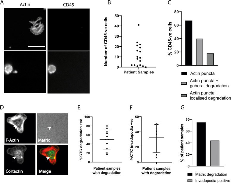
Fig. 4 Circulating prostate tumour cells exhibit invadopodia activity. A circulating tumour cells (top) and hematopoietic cells (bottom) stained for CD45 and actin, imaged from the same field of view. B number of CD45-negative cells isolated from each blood sample. C percentage of CD45-negative cells displaying puncta and/or degradation. D PCa CTCs subjected to invadopodia assay and stained for F-Actin and Cortactin after 24 h incubation. Cells exhibited localised matrix degradation overlapping with actin puncta (white arrow) and cortactin puncta co-localising with actin (yellow arrow). E percentage of CTCs exhibiting matrix degradation properties. Samples without any visible degradation underneath CTCs were excluded. F percentage of CTCs exhibiting invadopodia formation in samples found positive for matrix degradation. Samples without any visible invadopodia activity were excluded. G percentage of samples with matrix degradation and invadopodia. Data are presented as Mean ± SD. Scale bar = 10 µm

Acknowledgments
This image is the copyrighted work of the attributed author or publisher, and ZFIN has permission only to display this image to its users. Additional permissions should be obtained from the applicable author or publisher of the image. Full text @ BMC Cancer