IMAGE

Fig. 1

ID
ZDB-IMAGE-220415-1
Source
Figures for Manuelli et al., 2022
Image
Figure Caption

Fig. 1

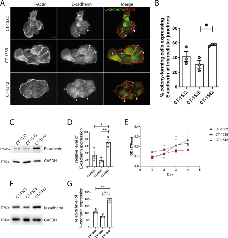
Differential cadherin expression levels. A cancer cell lines stained for E-cadherin (green) and F-actin (red). Scale bar = 10 μm. B Percentage of cells was forming colonies (cells forming adhesions with at least two neighbour cells) exhibiting E-cadherin signal at cell:cell junctions. Note that whilst in the 1542 cell colony all cells form at least one E-cadherin positive junction (arrowheads indicate examples of E-cadherin positive cell: cell junctions) the 1535 cell colony is less compact overall and contains cells that are not forming any E-cadherin positive cell: cell junctions (indicated by *) C Expression level of E-cadherin. D Quantification of E-cadherin expression by densitometric analysis corrected for the loading control (GAPDH) E Cell growth curve repeated over four consecutive days. F Expression level of N-cadherin G Quantification N-cadherin expression by densitometric analysis corrected for the loading control (GAPDH). Membranes were cut prior to hybridisation cropped Figure C and F are taken from three replicate analysis. Statistical significance was calculated with One-way Anova followed by Tukey’s multiple comparisons test, *p < 0.05, **p < 0.01, ***p < 0.005. All data is representative of 3 independent experiments mean ± SEM

Acknowledgments
This image is the copyrighted work of the attributed author or publisher, and ZFIN has permission only to display this image to its users. Additional permissions should be obtained from the applicable author or publisher of the image. Full text @ BMC Cancer