IMAGE

Figure 6

ID
ZDB-IMAGE-220402-16
Source
Figures for Jadhao et al., 2022
Image
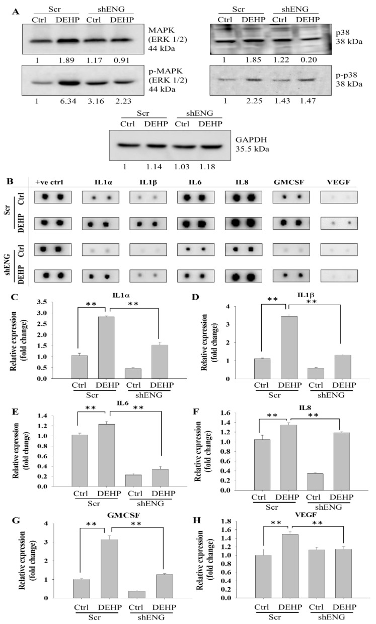
Figure Caption

Figure 6 Representative and quantitative results of endoglin-mediated MAPK/p38 signaling and cytokine regulation. (A) Western blotting results showing upregulation of MAPK, phospho-MAPK, p38, and phospho-p38 in DEHP-treated MDA-MB-231 cells, and endoglin reversed protein expression. (B) Representative results of the antibody angiogenesis array showing endoglin-mediated expression of the inflammatory cytokines GMCSF and VEGF. (CH) Quantification of the expression of IL1α, IL1β, IL6, IL8, GMCSF, and VEGF in control and DEHP-exposed MDA-MB-231 cells (mock- and shENG-treated). +ve ctrl: positive control; ** p < 0.001.

Acknowledgments
This image is the copyrighted work of the attributed author or publisher, and ZFIN has permission only to display this image to its users. Additional permissions should be obtained from the applicable author or publisher of the image. Full text @ Biomedicines