FIGURE

Fig. 2

ID
ZDB-FIG-250905-74
Publication
Zhang et al., 2025 - Adaptive loss of shortwave-sensitive opsins during cartilaginous fish evolution
Other Figures
All Figure Page
Back to All Figure Page
Fig. 2

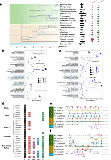
Phylogeny and comparative genomics of cartilaginous fishes. a Phylogenetic and gene family expansion and contraction analysis of O. kenojei and P. glauca. b, c KEGG pathway enrichment analysis of expanded genes in O. kenojei (b) and P. glauca (c). Top 40 enriched pathways are shown; the pathways labeled in blue are shared by both species. d Orthology catalog for opsins in cartilaginous fishes. The numbers in the boxes are paralog numbers; the dashed box represents a pseudogene. e, f Loss of sws1 (e) and sws2 (f) in cartilaginous fishes, respectively. Synteny of genes around sws1 and sws2 is illustrated using gray bands connecting the orthologs across species (The dashed lines indicate that these two genes are not adjacent on the scaffold or chromosome).

Expression Data

Expression Detail
Antibody Labeling
Phenotype Data

Phenotype Detail
Acknowledgments
This image is the copyrighted work of the attributed author or publisher, and ZFIN has permission only to display this image to its users. Additional permissions should be obtained from the applicable author or publisher of the image. Full text @ Nat. Commun.