FIGURE

Fig. 5 - Supplemental 1

ID
ZDB-FIG-250825-27
Publication
Eggeler et al., 2025 - Meteorins regulate the formation of the left-right organizer and the establishment of vertebrate body asymmetry
Other Figures
All Figure Page
Back to All Figure Page
Fig. 5 - Supplemental 1

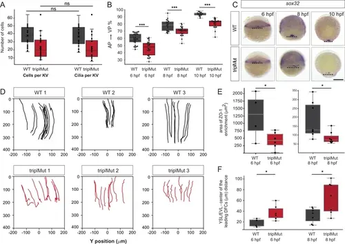
Metrns loss-of-function leads to DFC disorganization and migration defects. (A) The KV cilia number and cells per KV quantification in WT and triplMut embryos at 14 hpf show no significant difference between cilia number and KV cells (N WT: 23, N triplMut: 26, Student T-tests, n.s.: 0.67 for WT KV cells, 0.96 for triplMut KV cells). Error bars indicate standard deviation. (B) DFC migration quantification calculated as the percentage of the total embryo length at 6, 8, and 10 hpf in wild type (WT) vs. triplMut embryos. Per condition and group, 16–27 embryos were analyzed (Fisher exact test, ***p-value: 2.5e-06 for 6 hpf, ***p-value: 0.00038 for 8 hpf and ***p-value: 1.1e-08 for 10 hpf). Error bars indicate standard deviation. (C) Sox32 antisense riboprobe in situ hybridization highlighting DFC migration between 6 hpf and 10 hpf in WT and triplMut embryos (point line marks the margin of epiboly). All depicted images are dorsal views. (D) Single traces of in vivo tacked DFCs in WT control (upper panel) and triplMut (lower panel) showing the vegetal movement and convergence. (E) Quantification at 6 hpf (left plot) and 8 hpf (right plot) of DFC adjacent ZO-1 enrichment areas reveals a decrease in triplMut embryos in contrast to respective WT controls (T-test; 6 hpf *p-value: 0.043, 8 hpf *p-value: 0.028). Error bars indicate standard deviation. (F) The distance of the leading DFCs to the EVL is increased in triplMut compared to WT controls visualized at 6 hpf and 8 hpf (nested T-test, *p-value: 0.039 N=4 WT, 30 DFCs measured, triplMut N=6, 46 DFCs measured; for 6 hpf and *p-value: 0.021 N=7 WT embryos, 47 DFCs measured, N=7 triplMut, 54 DFCs measured for 8 hpf). Error bars indicate standard deviation. Scale bars: in (C) 0.25 mm.

Expression Data

Expression Detail
Antibody Labeling
Phenotype Data

Phenotype Detail
Acknowledgments
This image is the copyrighted work of the attributed author or publisher, and ZFIN has permission only to display this image to its users. Additional permissions should be obtained from the applicable author or publisher of the image. Full text @ Elife