FIGURE

Fig. 4

ID
ZDB-FIG-250825-24
Publication
Eggeler et al., 2025 - Meteorins regulate the formation of the left-right organizer and the establishment of vertebrate body asymmetry
Other Figures
All Figure Page
Back to All Figure Page
Fig. 4

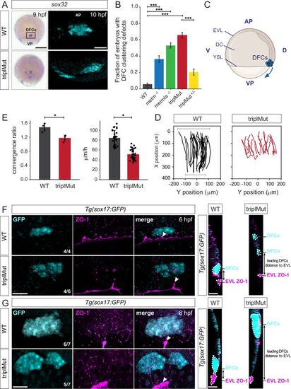
Metrns loss-of-function leads to DFC clustering and migration defects. (A) Dorsal views of sox32 expression in DFCs at 9 hpf and 10 hpf (cyan) in wild type (WT) and triplMut embryos reveal DFC misclustering in triplMut embryos. (B) Quantification in fraction of embryos with DFC clustering defects at 9 hpf in WT, metrn-/-, metrnla-/-, triplMut, and triplMut+/- embryos (Fisher exact test, ***p-value: 1.6e-07 for WT vs. metrn-/-; ***p-value: 3.5e-40 for WT vs. metrnla-/-; ***p-value: 1.5e-49 for WT vs. triplMut and ***p-value: 7.9e-15 for triplMut vs. triplMut+/-). Error bars indicate standard deviation. (C) Lateral view of a schematic representation of an 8 hpf zebrafish embryo visualizing animal pole (AP) to vegetal pole (VP) dorsal forerunner cell (DFC) migration from both poles. Created with BioRender.com. (D) Tracking plots of combined DFC movement in wild type (left) and triplMut embryos (right) (n=3 embryos per condition, single embryo traces see Figure 5—figure supplement 1D) showing directed DFC movement in both conditions. Bars indicating the analyzed stretch of tracked cells along the y-axis at the beginning and end of each recording. (E) Plots for convergence (upper) and migration speed (lower) analyzed from DFC tracking data show a significant decrease in these parameters in triplMut embryos compared to WT controls. (*p-value convergence ratio: 0.0295; ***p-value for migration speed 1.217e-04) Error bars indicate standard deviation.(F–G) GFP and ZO-1 immunostainings of the dorsal margin and confocal microscopy ZY-planes (right panels) of Tg(sox17:GFP) WT and triplMut embryos at (F) 6 hpf and (G) 8 hpf (shield stage and 75% epiboly) showing the apical domains of marginal DFCs with ZO-1 enriched junction points (arrowheads) and revealing the absence of apical ZO1-enrichment and detachment from the EVl/YSL in triplMut embryos. EVL, enveloping layer; DC, deep cells; YSL, yolk syncytial layer; D, dorsal; V, ventral. Scale bars in (A): 50 μm, (F–G): 50 μm. AP = animal pole, VP = vegetal pole.

Expression Data

Expression Detail
Antibody Labeling
Phenotype Data

Phenotype Detail
Acknowledgments
This image is the copyrighted work of the attributed author or publisher, and ZFIN has permission only to display this image to its users. Additional permissions should be obtained from the applicable author or publisher of the image. Full text @ Elife