FIGURE

Fig. 1

ID
ZDB-FIG-250610-44
Publication
Zhong et al., 2025 - Multi-ancestry genome-wide association meta-analysis identifies novel associations and informs genetic risk prediction for Hirschsprung disease
Other Figures
All Figure Page
Back to All Figure Page
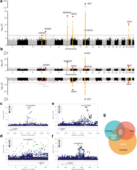
Fig. 1

Association results of multi-ancestry and ancestry-specific meta-analyses. Lead variant in each locus is marked as a red diamond. (a) Manhattan plot of the multi-ancestry meta-analysis. The red line represents genome-wide significant threshold of p = 5 × 10−8 and the orange horizontal line represents FDR = 0.001. Candidate genes with lead SNP surpassing genome-wide significance and the prioritized putative gene are shown. (b) Manhattan plots of European-specific (upper panel) and Asian-specific meta-analyses (lower panel). (c–f) Regional LocusZoom plots for JAG1, ZNF25, HAND2, and UNC5C, respectively for the multi-ancestry meta-analysis. (g) Venn diagram showing the overlapping candidate genes from the three meta-analyses of GWAS.

Expression Data

Expression Detail
Antibody Labeling
Phenotype Data

Phenotype Detail
Acknowledgments
This image is the copyrighted work of the attributed author or publisher, and ZFIN has permission only to display this image to its users. Additional permissions should be obtained from the applicable author or publisher of the image. Full text @ EBioMedicine