FIGURE

Fig. 5

ID
ZDB-FIG-241002-14
Publication
Giong et al., 2024 - Tau accumulation is cleared by the induced expression of VCP via autophagy
Other Figures
All Figure Page
Back to All Figure Page
Fig. 5

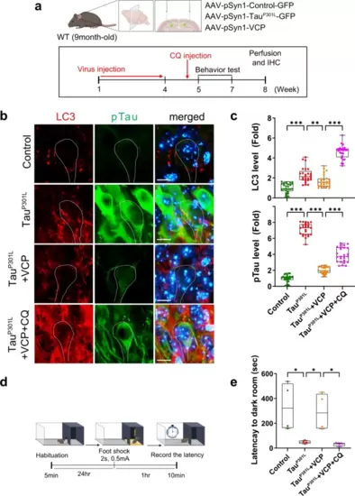
VCP-dependent Tau clearance via autophagy pathway is conserved in mice. a Experimental scheme of AAV-pSyn1-TauP301L, AAV-pSyn1-VCP, and chloroquine (CQ) delivery into the hippocampus of WT mice (9-month-old). b LC3 and pTau (S202/T205) by AT8 immunostaining was performed in the hippocampus of each mouse group injected with AAV- pSyn1-Control, AAV-pSyn1-TauP301L, AAV-pSyn1-TauP301L + AAV-pSyn1-VCP and AAV-pSyn1-TauP301L + AAV-pSyn1-VCP + CQ, respectively. The nuclei were counterstained with DAPI. White dotted lines indicate the shape of neurons. Scale bars (white) = 10 μm. c LC3 and pTau intensity was significantly increased in TauP301L group compared to the Control group. VCP overexpression significantly decreased pTau level in TauP301L + VCP group compared to TauP301L group. CQ injection significantly increased the levels of LC3 and pTau. d An experimental flow of passive avoidance behavior test in mice after the injection with AAV-pSyn1-Control, AAV-pSyn1-TauP301L, AAV-pSyn1-TauP301L + AAV-pSyn1-VCP, and AAV-pSyn1-TauP301L + AAV-pSyn1-VCP + CQ. e Latency to dark room was significantly rescued in TauP301L + VCP group compared to TauP301L group. Whereas TauP301L + VCP + CQ-injected group showed a significant decrease of the time of latency to dark room compared to TauP301L + VCP group. Significance at *p < 0.05, **p < 0.01, ***p < 0.005 by Student’s t test. Data are presented as mean ± SEM. n = 4 (10 individual animals)

Expression Data

Expression Detail
Antibody Labeling
Phenotype Data

Phenotype Detail
Acknowledgments
This image is the copyrighted work of the attributed author or publisher, and ZFIN has permission only to display this image to its users. Additional permissions should be obtained from the applicable author or publisher of the image. Full text @ Acta Neuropathol.