FIGURE

FIGURE 2

ID
ZDB-FIG-230617-57
Publication
Kawabe et al., 2023 - Comparative study of the effects of the three kinds of Kampo-hozai: Ninjinyoeito, Hochuekkito, and Juzentaihoto on anxious and low sociability behavior using NPY-knockout zebrafish
Other Figures
All Figure Page
Back to All Figure Page
FIGURE 2

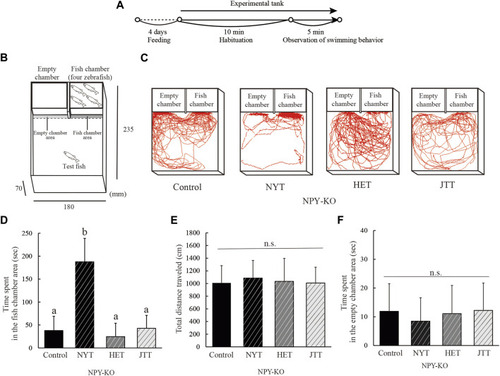
Comparison of the effects of the three Kampo-hozai on low sociability in NPY-KO zebrafish. (A–F) The NPY-KO zebrafish were fed control, NYT, HET, or JTT twice daily for 4 days (3% concentration of NYT, HET, or JTT in the diet). Controls were fish fed feed without Kampo-hozai. Sociability was assessed using a three-Chambers test. (A) Experimental scheme for behavioral evaluation. (B) Test apparatus. (C) Tracking of swimming behavior of fish fed control, NYT, HET, and JTT. (D) Time spent in the fish chamber area by the control and three Kampo-hozai-fed NPY-KO zebrafish. (E) Total distance traveled by the control and three Kampo-hozai-fed NPY-KO zebrafish. (F) Time spent in the empty chamber area by the control and three Kampo-hozai-fed NPY-KO zebrafish. Control n = 11, NYT n = 9, HET n = 6, JTT n = 6. Results are shown as mean ± standard deviation. n.s., not significant. (a,b) Groups with different letters in the same row are significantly different by one-way ANOVA-test with Tukey’s multiple comparison test (p < 0.01).

Expression Data

Expression Detail
Antibody Labeling
Phenotype Data

Phenotype Detail
Acknowledgments
This image is the copyrighted work of the attributed author or publisher, and ZFIN has permission only to display this image to its users. Additional permissions should be obtained from the applicable author or publisher of the image. Full text @ Front Pharmacol