FIGURE

Fig. 3

ID
ZDB-FIG-131101-7
Publication
Tang et al., 2013 - A nanobody-based system using fluorescent proteins as scaffolds for cell-specific gene manipulation
Other Figures
All Figure Page
Back to All Figure Page
Fig. 3

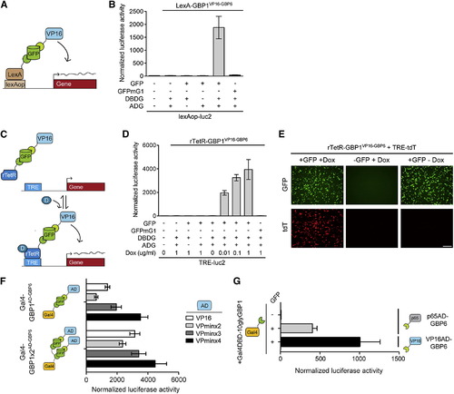
T-DDOGs Are Highly Adjustable

(A–E) T-DDOGs based on LexA (A) and rTetR (C) DBDs. Doxycycline is “D” in (C). TRE includes seven tetO sequences (C). (B) LexA-GBP1VP16-GBP6 activated a lexAop-luc2 reporter only in the presence of GFP. n = 9. (D) rTetR-GBP1VP16-GBP6 activated TRE-luc2 in a GFP- and doxycycline-dependent manner. n = 6–9. (E) Similar results were seen with TRE-tdT. Doxycycline was used at 1 μg/ml. Images were taken 16 hr posttransfection.

(F and G) Tuning T-DDOGs with adjustable DBDs and ADs. (F) Increasing the number of GBP1 on Gal4DBD (n = 6–9) enhanced the transcriptional potency for each ADG (n = 9). (G) Potency of p65AD compared to VP16AD. T-DDOGs used are Gal4-GBP1p65-GBP6 and Gal4-GBP1-BVP16-GBP6. n = 9. Scale bar, 100 μm. Plots are mean ± SD.

Expression Data

Expression Detail
Antibody Labeling
Phenotype Data

Phenotype Detail
Acknowledgments
This image is the copyrighted work of the attributed author or publisher, and ZFIN has permission only to display this image to its users. Additional permissions should be obtained from the applicable author or publisher of the image.

Reprinted from Cell, 154(4), Tang, J.C., Szikra, T., Kozorovitskiy, Y., Teixiera, M., Sabatini, B.L., Roska, B., and Cepko, C.L., A nanobody-based system using fluorescent proteins as scaffolds for cell-specific gene manipulation, 928-939, Copyright (2013) with permission from Elsevier. Full text @ Cell