FIGURE SUMMARY
Title

TnP as a Multifaceted Therapeutic Peptide with System-Wide Regulatory Capacity

Authors
Disner, G.R., Wincent, E., Lima, C., Lopes-Ferreira, M.
Source
Full text @ Pharmaceuticals (Basel)

Network analysis of drug-metabolizing enzymes-related genes overexpressed during injury-induced inflammation in zebrafish larvae treated with TnP compared to untreated control. Protein-protein interaction (PPI) networks of 74 differentially overexpressed genes (padj < 0.05). The PPI network was performed in STRING on Cytoscape, and each subnetwork was evaluated in the software to provide the main functional enrichment term through STRING. The bigger the circle, the lower the adjusted p-value. Singletons were omitted from the network.

Enrichment analysis of drug-metabolizing enzymes-related genes overexpressed during injury-induced inflammation in zebrafish larvae treated with TnP compared to untreated control. Functional enrichment analysis focusing on the overexpressed genes list (71 DAVID IDs) related to drug-metabolizing enzymes using the DAVID software. Terms were considered significant if the adjusted p-value was less than 0.05 and the gene count at least 3.

Network analysis of cellular traffic-related genes overexpressed during injury-induced inflammation in zebrafish larvae treated with TnP compared to untreated control. Protein-protein interaction (PPI) networks of 80 differentially overexpressed genes (padj < 0.05). The PPI network was performed in STRING on Cytoscape, and each subnetwork was evaluated in the software to provide the main functional enrichment term through STRING. The bigger the circle, the lower the adjusted p-value. Singletons were omitted from the network.

Enrichment analysis of cellular traffic-related genes overexpressed during injury-induced inflammation in zebrafish larvae treated with TnP compared to untreated control. Functional enrichment analysis focusing on the overexpressed genes list (74 DAVID IDs) related to cellular traffic using the DAVID software. Terms were considered significant if the adjusted p-value was less than 0.05 and the gene count at least 3.

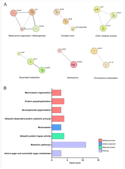
Network and enrichment analysis of cell activity-related genes overexpressed during injury-induced inflammation in zebrafish larvae treated with TnP compared to untreated control. Protein-protein interaction (PPI) networks of 57 differentially overexpressed genes (padj < 0.05). The PPI network was performed in STRING on Cytoscape, and each subnetwork was evaluated in the software to provide the main functional enrichment term through STRING. The bigger the circle, the lower the adjusted p-value. Singletons were omitted from the network.

Enrichment analysis of cell activity-related genes overexpressed during injury-induced inflammation in zebrafish larvae treated with TnP compared to untreated control. Functional enrichment analysis focusing on the overexpressed genes list (52 DAVID IDs) related to cell activity using the DAVID software. Terms were considered significant if the adjusted p-value was less than 0.05 and the gene count at least 3.

Network and enrichment analysis of signaling pathway-related genes overexpressed during injury-induced inflammation in zebrafish larvae treated with TnP compared to untreated control. (A) Protein-protein interaction (PPI) networks of 66 differentially overexpressed genes (padj < 0.05). The PPI network was performed in STRING on Cytoscape, and each subnetwork was evaluated in the software to provide the main functional enrichment term through STRING. The bigger the circle, the lower the adjusted p-value. Singletons were omitted from the network. (B) Functional enrichment analysis focusing on the overexpressed genes list (62 DAVID IDs) related to signaling pathways using the DAVID software. Terms were considered significant if the adjusted p-value was less than 0.05 and the gene count at least 3.

Acknowledgments
This image is the copyrighted work of the attributed author or publisher, and ZFIN has permission only to display this image to its users. Additional permissions should be obtained from the applicable author or publisher of the image. Full text @ Pharmaceuticals (Basel)