FIGURE SUMMARY
Title

SHP2 inhibition with TNO155 increases efficacy and overcomes resistance of ALK inhibitors in neuroblastoma

Authors
Valencia-Sama, I., Kee, L., Christopher, G., Ohh, M., Layeghifard, M., Shlien, A., Hayes, M.N., Irwin, M.S.
Source
Full text @ Cancer Res Commun

ALK-mutant neuroblastoma cell lines are sensitive to SHP2 inhibition. A, Protein expression in a panel of neuroblastoma cell lines with ALK-mutant (ALKmut) or wild-type (ALKwt) status. Calculation of IC50 in neuroblastoma cells following treatment with TNO155 (B), ceritinib (C), or lorlatinib (D) for 72 hours. **, P < 0.01; ***, P < 0.001.

TNO155 synergizes with ALK-TKIs in ALK-mutant neuroblastoma cells. Cell viability (alamarBlue) analysis (A) and determination of drug interaction (B) in neuroblastoma cells with ALK wild-type (WT) or mutant (MUT) status treated with DMSO control, TNO155, ceritinib, or TNO155 plus ceritinib for 72 hours. C, Western immunoblots of Kelly and SH-SY5Y cells treated with TNO155 (1 µmol/L), ceritinib (0.1 µmol/L), or combination for 24 hours. Cell viability analysis (D) and determination of drug interaction (E) in neuroblastoma cells treated with TNO155, lorlatinib, or TNO155 plus lorlatinib for 72 hours. F, Western immunoblots of Kelly and SH-SY5Y cells treated with TNO155 (1 µmol/L), lorlatinib (1 µmol/L), or combination for 24 hours. Drug concentrations are shown in Supplementary Table S1A. Synergy was calculated using the EOB model. EOB scores > 0, synergistic. *, P < 0.05; **, P < 0.01; ***, P < 0.001; n.s., not significant.

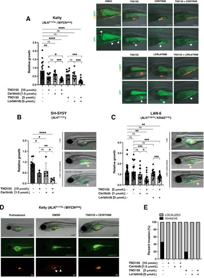
TNO155 sensitizes ALK-mutant zebrafish xenografts to ALK inhibitors. Zebrafish embryos (2 dpf) were injected with GFP-expressing Kelly (A), SH-SY5Y (B), or LAN-6 (C) cells costained with DiI dye. At 1 day post injection (1 DPI), xenografted larvae were submersed in TNO155, ceritinib, or lorlatinib alone or in combination treatments and incubated at 35°C for 72 hours. Tumor mass was assessed after 72 hours of drug exposure (4 DPI), and GFP fluorescence (area × pixel intensity) was quantified and normalized to pretreatment (1 DPI). Tumor cell invasion within the yolk-sac was visualized (A and D) and quantified (E) in Kelly larval xenografts treated with TNO155, ceritinib or lorlatinib alone or in combination for 72 hours. *, P < 0.05; **, P < 0.01; ***, P < 0.001; ****, P < 0.0001; ns, not significant.

TNO155 and lorlatinib treatment delays tumor growth in ALK-mutant mouse xenografts. A, Tumor volumes of Kelly xenografts treated orally with high- or low-dose regimens of TNO155, lorlatinib, combination treatment (Combo), or vehicle control for 4 weeks. Tumor growth (B) and Kaplan–Meier survival curves (C) of Kelly xenografts treated with high-dose vehicle (n = 5), TNO155 (n = 4), lorlatinib (n = 5), or combination (Combo, n = 4) treatments. Tumor growth (D) and Kaplan–Meier survival curves (E) of Kelly xenografts treated with low-dose vehicle (n = 3), TNO155 (n = 3), lorlatinib (n = 3), or combination (Combo, n = 4) treatments F, Protein expression analyses of tumor lysates treated with vehicle control (n = 3), TNO155 (7.5 mg/kg twice per day, n = 3), lorlatinib (1 mg/kg twice per day, n = 3), or combination (Combo, n = 3) for 20 days. *, P < 0.05; **, P < 0.01; n.s., not significant.

Dual SHP2/ALK inhibition resensitizes lorlatinib-resistant ALKF1174L cells and reduces tumor regrowth. A, Kelly cells were treated with increasing doses of lorlatinib (0.1–5.0 µmol/L) or DMSO over 90 days to select for subpopulations of lorlatinib-resistant (Kelly-LR) or -sensitive (Kelly-S) cells. Cell lines were maintained under chronic exposure to lorlatinib or DMSO. Created with BioRender.com. Cell viability (alamarBlue) and IC50 was assessed in Kelly-S and Kelly-LR cells treated with increasing concentrations of lorlatinib alone (B) or lorlatinib plus TNO155 (C) for 72 hours. A maximum of 150 µmol/L of either or both drugs was serially diluted (1:3) to assess wide-range dose efficacy (0–150 µmol/L, doses of 0.0076, 0.0228, 0.0685, 0.205, 0.617, 1.851, 5.555, 16.666, 50, and 150 µmol/L). D, Western immunoblots of Kelly-S and Kelly-LR cells treated with TNO155 (1.5 µmol/L), lorlatinib (1 µmol/L), or combination treatment for 6 hours. Tumor growth (E) and Kaplan–Meier survival curves (F) of Kelly xenografts treated with two rounds of low-dose vehicle control (n = 4), TNO155 (n = 3), lorlatinib (n = 5), or combination treatment (Combo, n = 4) for 4 weeks each, with a 3 week drug break in between each round. **, P < 0.01; ***, P < 0.001.

Alterations in RAS-MAPK pathway associate with lorlatinib resistance. A, Abundance of specific BRAF, RAF1, and ERK2 phospho-sites identified by LC/MS-MS in Kelly-LR samples relative to Kelly-S. B, GTP pulldown (PD) of WCE lysates of Kelly-S and Kelly-LR cells. IB, immunoblot. C, Western immunoblots of Kelly-S and Kelly-LR cells treated with TNO155 (1.5 µmol/L), lorlatinib (1 µmol/L) or combination treatment for 6 hours. *, P < 0.05; **, P < 0.01; n.s., not significant.

Acknowledgments
This image is the copyrighted work of the attributed author or publisher, and ZFIN has permission only to display this image to its users. Additional permissions should be obtained from the applicable author or publisher of the image. Full text @ Cancer Res Commun