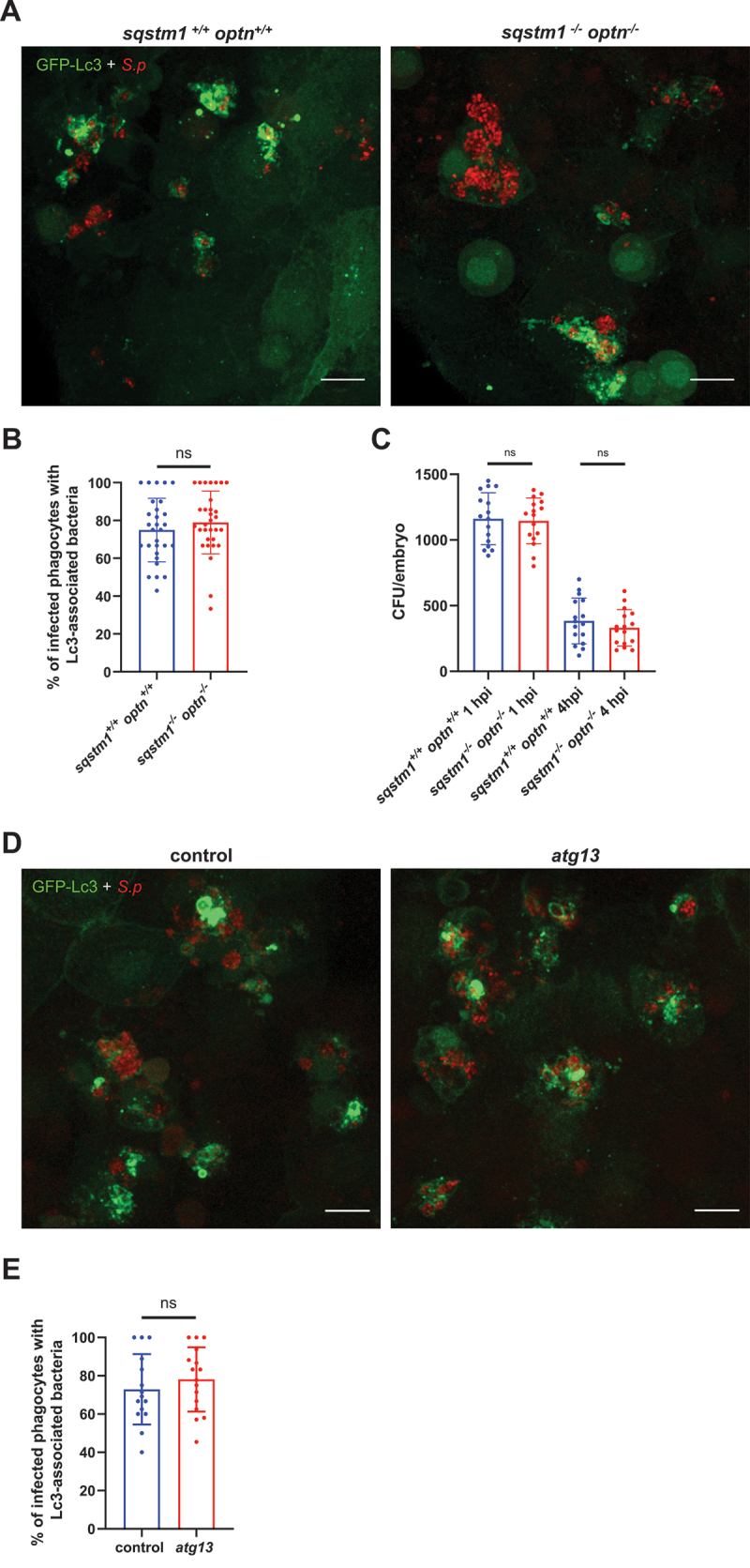
Sqstm1, optineurin and atg13 are not involved in autophagic response to S. pneumoniae. (A) Representative confocal images of sqstm1+/+optn+/+ and sqstm1−/−optn−/− double mutant CMV:GFP-Lc3 larvae infected systemically with approximately 1600 CFU of mKate2-labeled D39 Δcps S. pneumoniae and fixed at 2 hpi Scale bars: 10µm. (B) Quantification of Lc3 associations with intracellular S. pneumoniae within infected phagocytes of fixed CMV:GFP-Lc3 sqstm1+/+optn+/+ and sqstm1−/−optn−/− double mutant larvae. Data are shown as mean±standard deviation (SD). Data obtained from two independent experiments. (C) Numbers of viable colony forming units (CFUs) over time of sqstm1+/+optn+/+ and sqstm1−/−optn−/− double mutant larvae. Data obtained from two independent experiments. (D) Representative confocal images of control and atg13 knockdown (right panel) CMV:GFP-Lc3 larvae infected systemically with approximately 1600 CFU of mKate2-labeled D39 Δcps S. pneumoniae and fixed at 2 hpi Scale bars: 10µm. (E) Quantification of Lc3 associations with intracellular S. pneumoniae within infected phagocytes of fixed CMV:GFP-Lc3 control and atg13 knockdown larvae. Data are shown as mean±standard deviation (SD). n≥15 zebrafish larvae were analyzed.
Acknowledgments
This image is the copyrighted work of the attributed author or publisher, and
ZFIN has permission only to display this image to its users.
Additional permissions should be obtained from the applicable author or publisher of the image.
Full text @ Autophagy
Your Input Welcome
Thank you for submitting comments. Your input has been emailed to ZFIN curators who may contact you if
additional information is required.
Oops. Something went wrong. Please try again later.