IMAGE

FIGURE 4

ID
ZDB-IMAGE-251216-25
Genes
Source
Figures for Chen et al., 2025
Image
Figure Caption

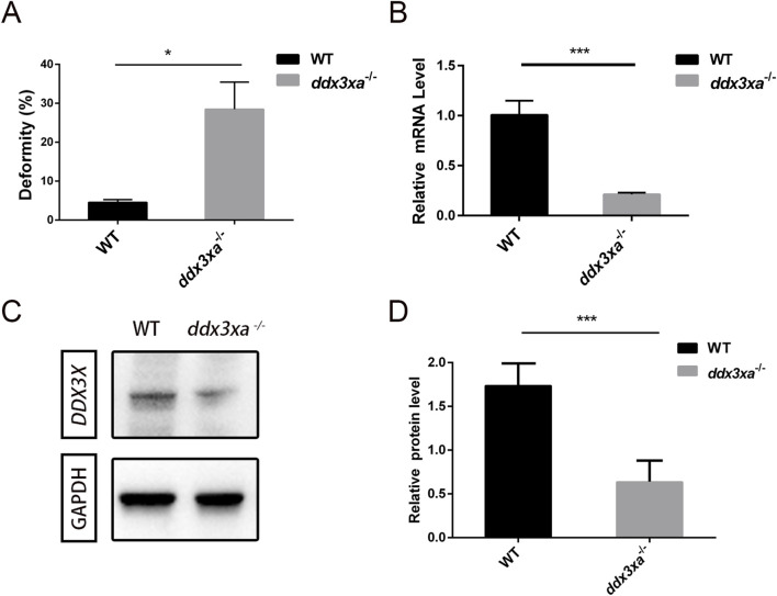
FIGURE 4

Malformation rate quantification and validation of ddx3xa knockout efficiency in zebrafish. (A) Malformation rate in ddx3xa−/− zebrafish at 48 hpf (**P < 0.01 vs. wild-type). (B) qRT-PCR analysis of ddx3xa mRNA levels in 72-hpf embryos showing significant downregulation in mutants (n = 3; *P < 0.05, ***P < 0.001). (C) Representative Western blot of Ddx3xa protein expression in 72-hpf larvae. Gapdh served as a loading control. (D) Quantitative densitometric analysis of Ddx3xa protein levels in wild-type and ddx3xa−/− larvae at 72 hpf.

Figure Data
Acknowledgments
This image is the copyrighted work of the attributed author or publisher, and ZFIN has permission only to display this image to its users. Additional permissions should be obtained from the applicable author or publisher of the image. Full text @ Front Mol Biosci