IMAGE

Fig. 7

ID
ZDB-IMAGE-251210-52
Source
Figures for Deng et al., 2025
Image
Figure Caption

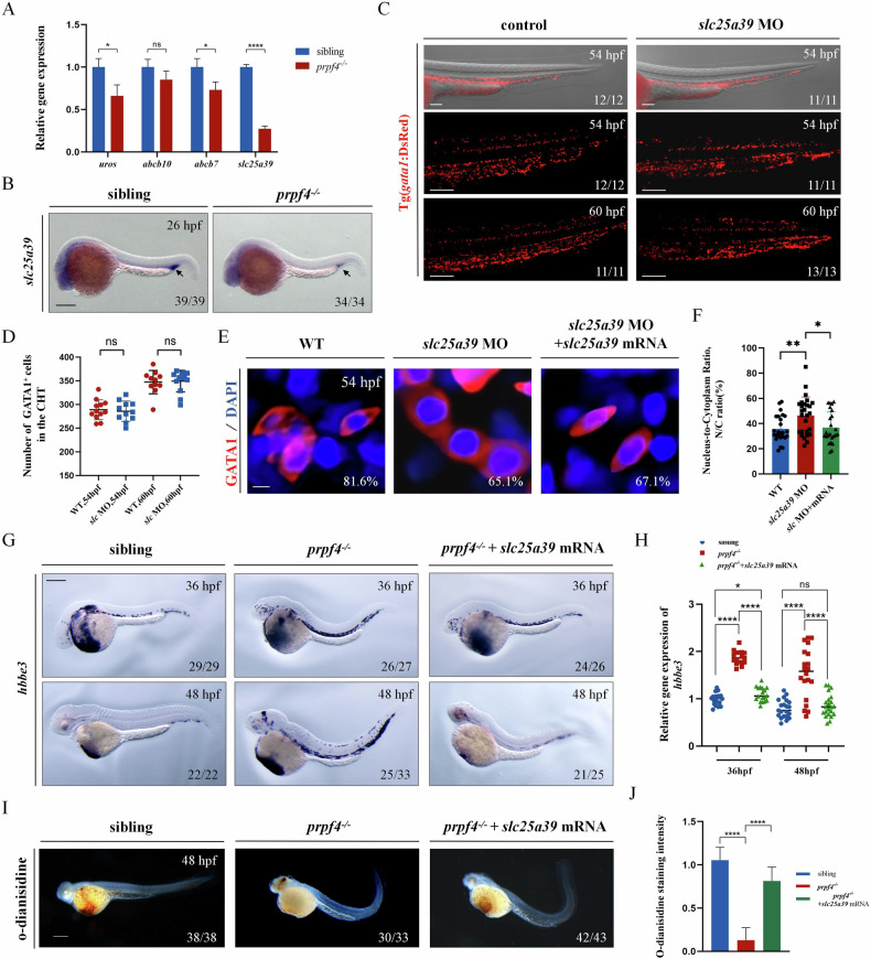
Fig. 7 slc25a39 downregulation in prpf4 mutants blocks erythrocyte maturation.

A RT-qPCR analysis of gene expression in GATA1+ erythrocytes at 48 hpf. B Expression of slc25a39 in siblings and prpf4−/− embryos at 26 hpf, detected by in situ hybridization. Scale bar: 200 µm. C, D Effect of slc25a39 knockdown on GATA1+ erythrocytes in Tg(gata1:DsRed) embryos. C Confocal images showing GATA1+ cells in the CHT region of control and slc25a39 MO-injected embryos at 54 hpf and 60 hpf. Scale bar: 100 µm. D Quantification of the number of GATA1+ cells in the CHT region. E, F Effect of slc25a39 knockdown on erythrocytes morphology in Tg(gata1:DsRed) embryos at 54 hpf. E Confocal images showing the morphology of GATA1+ cells in control, slc25a39 MO-injected, and slc25a39 MO + mRNA co-injected embryos. Scale bar: 20 µm. F Quantitative analysis of the nuclear-to-cytoplasmic (N/C) ratio of individual cells measured from (E). WT (n = 25), slc25a39 MO (n = 27), slc25a39 MO + mRNA (n = 24). G WISH analysis of hbbe3 at 36 hpf shows the staining patterns in sibling, prpf4−/−, and prpf4−/− embryos co-injected with slc25a39 mRNA. Scale bar: 200 µm. H Quantification of hbbe3 staining intensity in the CHT region at 36 hpf reveals significantly higher staining intensity in prpf4−/− embryos compared with sibling embryos. Co-injection of slc25a39 mRNA significantly reduces the staining intensity in prpf4−/− embryos. I, J Effect of slc25a39 mRNA injection on hemoglobin levels in prpf4−/− embryos at 48 hpf. I Images of o-dianisidine staining in WT, prpf4−/−, and prpf4−/− embryos injected with slc25a39 mRNA. Scale bar: 200 µm. J Quantification of o-dianisidine staining intensity. Hemoglobin levels are significantly reduced in prpf4−/− embryos compared with WT, while slc25a39 mRNA injection partially restores hemoglobin levels in prpf4−/− embryos. Scale bar: 100 µm.

Acknowledgments
This image is the copyrighted work of the attributed author or publisher, and ZFIN has permission only to display this image to its users. Additional permissions should be obtained from the applicable author or publisher of the image. Full text @ Cell Death Discov