IMAGE

Fig. 5

ID
ZDB-IMAGE-251106-11
Source
Figures for Raine et al., 2025
Image
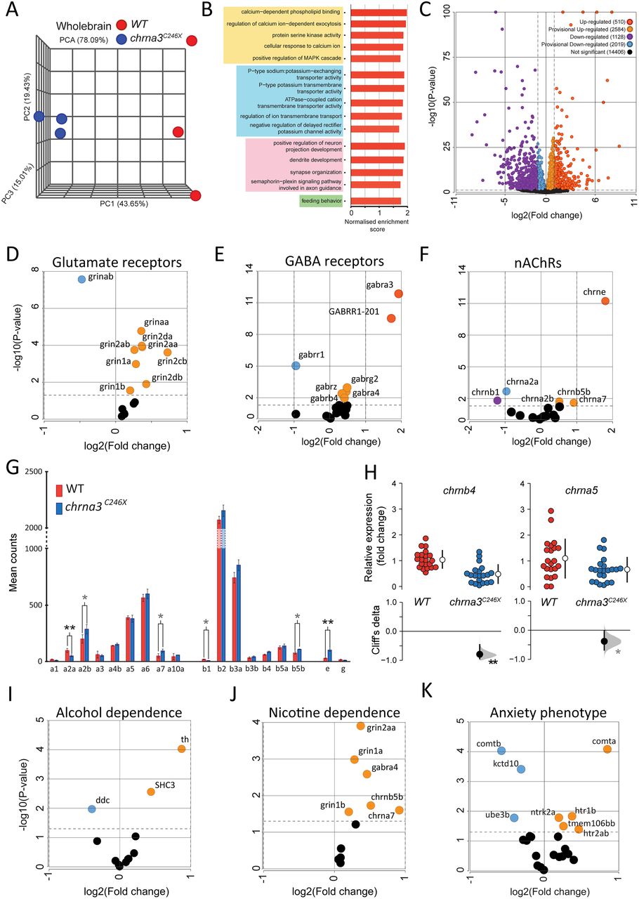
Figure Caption

Fig. 5 chrna3C246X mutants exhibit transcriptional changes in dependence, neuronal development, and ion channel process-associated genes. RNA-seq comparison of chrna3C246X (n = 3) versus chrna3C246X (n = 3) 12-week-old zebrafish whole-brain tissues. A, PCA clustering of samples by genotype. B, All significantly enriched GO terms between genotypes. Positive enrichment values indicate enrichment in the chrna3C246X mutant zebrafish. Significance thresholds are defined at p ≤ 0.05 and FDR < 0.2. Yellow, secondary messenger associated; blue, ion channel associated; pink, neuronal differentiation and development; green, behaviors. C, The volcano plot of gene expression changes between genotypes. Up-/downregulated genes, p < 0.05, and log2 fold change, > ± 2. Provisional up-/downregulated genes, p < 0.05, and log2 fold change, < ± 2. Not significant genes, p > 0.05. The color key applies to D–F and I–K. Positive fold change values indicate upregulation in the chrna3C246X mutant zebrafish. D–F, Subsets of the volcano plot (C), highlighting (D) glutamate, (E) GABA, and (F) nicotinic acetylcholine (nAChR) receptor gene families. G, Mean counts (±standard deviation) of nAChRs (gene prefix “chrn”). Stars indicate significant difference between genotypes, **p < 0.01; *p < 0.05. H, Fold change in WT versus chrna3C246X of chrna5 (n = 21/20) and chrnb4 (n = 22/22) by qRT-PCR. Stars indicate significant difference between genotypes, **p < 0.01; *p < 0.05. I–K, Subsets of a volcano plot (C), highlighting genes associated with (I) nicotine or (J) alcohol dependence (Hu et al., 2018) and (K) anxiety phenotypes (Howe et al., 2016; Koskinen and Hovatta, 2023). The full gene lists can be found in Table 4

Acknowledgments
This image is the copyrighted work of the attributed author or publisher, and ZFIN has permission only to display this image to its users. Additional permissions should be obtained from the applicable author or publisher of the image. Full text @ J. Neurosci.