IMAGE

Fig. 5

ID
ZDB-IMAGE-251021-59
Source
Figures for Gonzalez et al., 2025
Image
Figure Caption

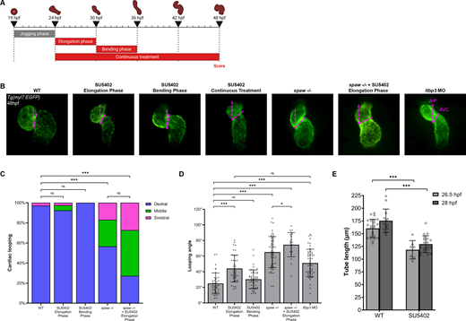
Fig. 5 FGF signaling is necessary for SHF addition and proper cardiac looping. (A) Schematic depicting the SU5402 treatment windows during the ‘elongation phase’ from 24 to 30 hpf, the ‘bending phase’ from 30 to 36 hpf, and the ‘continuous treatment’ window from 24 to 48 hpf. (B) Representative images of WT, SU5402-treated, spaw−/− and ltbp3 morphant Tg(myl7:EGFP) embryo hearts at 48 hpf, depicting how the looping angle is measured (pink dashed lines). A/P, anterior/poster axis line; AVC, atrioventricular canal. (C) Quantification of looping laterality phenotypes. WT, n=70; SU5402 elongation phase, n=40; SU5402 bending phase, n=50; spaw−/−, n=53; spaw−/−+SU5402 elongation phase, n=22. Chi-square analysis. (D) Quantification of looping angle. WT, n=38; SU5402 elongation phase, n=39; SU5402 bending phase, n=50; spaw−/−, n=53; spaw−/−+SU5402 elongation phase, n=22; ltbp3 MO, n=50. Unpaired two-tailed Student's t-test. (E) Quantification of heart tube length in WT and SU5402-treated Tg(nkx2.5:ZsYellow) embryo heart tubes at 26.5 or 28 hpf. WT 26.5 hpf, n=24; SU5402 26.5 hpf, n=7; WT 28 hpf, n=13; SU5402 28 hpf, n=19. Unpaired two-tailed Student's t-test. In B, images are ventral views, with anterior to the top and left to the reader's right. *P<0.05, ***P<0.0001. ns, not significant. Error bars represent s.d.

Acknowledgments
This image is the copyrighted work of the attributed author or publisher, and ZFIN has permission only to display this image to its users. Additional permissions should be obtained from the applicable author or publisher of the image. Full text @ Development