IMAGE

Fig. 6

ID
ZDB-IMAGE-251016-31
Antibodies
Source
Figures for Yousaf et al., 2025
Image
Figure Caption

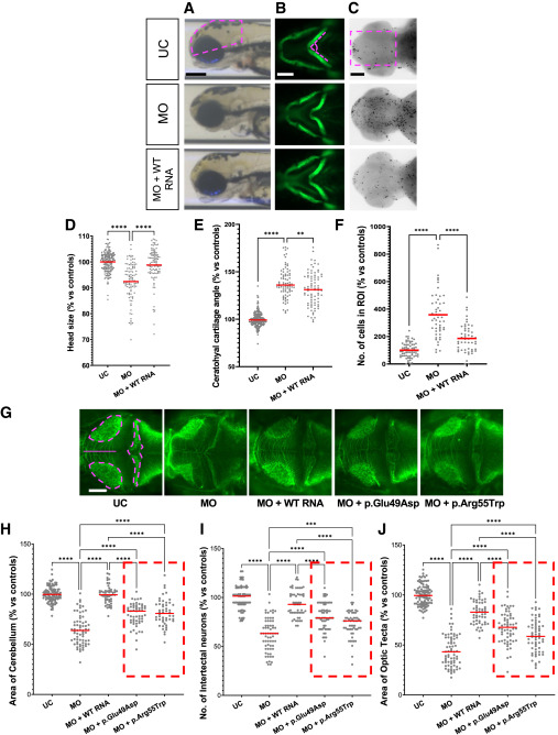
Fig. 6 Transient suppression of endogenous snapin leads to head size reduction and craniofacial defects with a concomitant increase in apoptosis (A–C) Representative images of larvae injected with snapin MO with or without human SNAPIN WT RNA. (A) Head size area was measured from bright-field lateral images at 3 dpf, (B) ceratohyal cartilage angle was measured on fluorescent ventral images at 3 dpf, and (C) cells undergoing apoptosis were counted on dorsal images of TUNEL-stained whole-mount embryos at 2 dpf. (D–F) Quantification of (D) head size, (E) ceratohyal cartilage angle, and (F) apoptotic cells. (G) Representative dorsal fluorescent images of acetylated tubulin-immunostained larvae from in vivo complementation assays at 3 dpf. (H–J) Quantification of (H) cerebellar area, (I) number of intertectal neurons crossing the midline, and (J) area of optic tecta. Data were normalized to UC and represent >2 biological replicates. Horizontal red bars mark the mean. Statistical test: one-way ANOVA followed by the Tukey multiple comparison test (∗∗p < 0.01, ∗∗∗p < 0.001, and ∗∗∗∗p < 0.0001). Dashed magenta shape on UC marks the feature measured for quantification. Scale bar: 100 μm for all images.

Figure Data
Acknowledgments
This image is the copyrighted work of the attributed author or publisher, and ZFIN has permission only to display this image to its users. Additional permissions should be obtained from the applicable author or publisher of the image. Full text @ Am. J. Hum. Genet.