IMAGE

Fig. 6

ID
ZDB-IMAGE-251006-52
Source
Figures for Li et al., 2025
Image
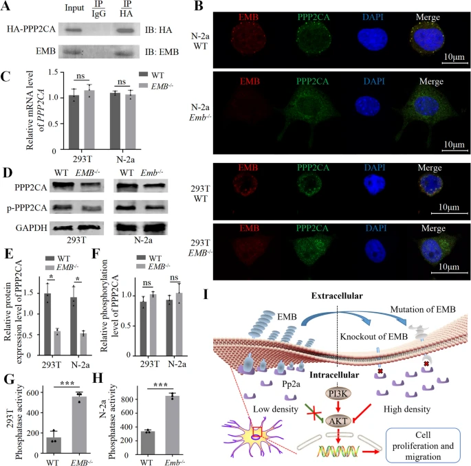
Figure Caption

Fig. 6 EMB activates PI3K pathway by recruiting PP2A to the cell membrane. A, Co-IP between EMB and PPP2CA in N-2a cells. B, Immunofluorescence staining of EMB (red) and PPP2CA (green) in WT or Emb-/- N-2a or 293 T cells. The yellow puncta indicate co-localization (C), Ppp2ca mRNA expression levels determined by RT-qPCR. D, Upon fractionation, western blots of total and phosphorylated membrane-associated Ppp2ca in 293 T or N-2a cells. E and F, Quantification of the protein levels in panel D. G and H, The Serine/threonine phosphatase activities of PP2A enzymes in the cytoplasmic fraction. ns, not significance; *, p < 0.05; ***, p < 0.001. I, A working model of EMB function in PI3K signaling

Acknowledgments
This image is the copyrighted work of the attributed author or publisher, and ZFIN has permission only to display this image to its users. Additional permissions should be obtained from the applicable author or publisher of the image. Full text @ Genome Med.