IMAGE

Figure 5

ID
ZDB-IMAGE-251004-84
Source
Figures for Stemerdink et al., 2025
Image
Figure Caption

Figure 5

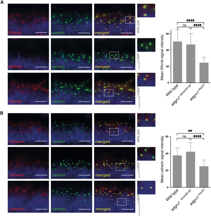
Analysis of usherin and Whrnb expression in retinal sections of wild-type, adgrv1rmc22, and adgrv1Δexon40-42 zebrafish

Retinal cryosections of wild-type, mutant adgrv1rmc22, and adgrv1Δexon40-42 zebrafish larvae (5 dpf) labeled with antibodies directed against Whrnb (red) (A) or usherin (red) (B) and centrin (green). Nuclei are counterstained with DAPI (blue). (A) Both in wild-type and in adgrv1Δexon40-42 zebrafish larvae, Whrnb was present at the photoreceptor periciliary region in close proximity to centrin. Quantification revealed that the Whrnb signal intensity in adgrv1Δexon40-42 retinal sections is similar to that in wild-type sections, whereas a significant reduction of Whrnb signal was observed in retinae of adgrv1rmc22 larvae. Magnified images are shown at the right side. Bar graphs represent the mean fluorescence intensity of anti-Whrnb staining of all photoreceptors of a single, central section of one larval zebrafish eye (n = 14 eyes). (B) Both in wild-type and adgrv1Δexon40-42 zebrafish larvae, usherin was present at the photoreceptor periciliary region in close proximity to centrin. Quantification reveals that the usherin signal intensity in retinal sections of adgrv1Δexon40-42 larvae is similar to that in sections of wild types, whereas a significant reduction of usherin signal was observed in retinae of adgrv1rmc22 larvae. Bar graphs represent the mean fluorescence intensity of anti-usherin staining of all photoreceptors of a single, central section of one larval zebrafish eye, with mean ± SD (n = 14 eyes). Data were analyzed using one-way ANOVA followed by Tukey’s multiple comparison test (∗∗p < 0.01; ∗∗∗∗p < 0.0001). Scale bars, 10 μm.

Acknowledgments
This image is the copyrighted work of the attributed author or publisher, and ZFIN has permission only to display this image to its users. Additional permissions should be obtained from the applicable author or publisher of the image. Full text @ Mol Ther Nucleic Acids