IMAGE

Fig. 5

ID
ZDB-IMAGE-250918-5
Source
Figures for Yan et al., 2025
Image
Figure Caption

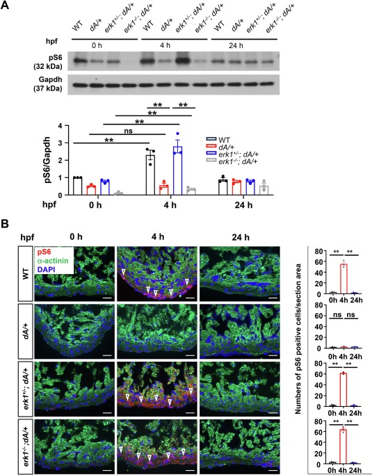
Fig. 5 Deregulated nutrient response is a pathological event in dA/+ that can be rescued by erk1 inhibition. (A) Representative western blots of protein pS6 and Gapdh from 3 months old zebrafish hearts at 0/4/24 h post feeding and quantification of pS6. One-way ANOVA was used to compare multiple groups. Data are presented as mean ± SEM, three biological replicates, **p < 0.01, WT, wild type, ns, non-significant. (B) Representative images and quantification of pS6 in cryosectioned heart tissues of WT, dA/+, erk1+/−; dA/+ and erk1−/−; dA/+ zebrafish mutants at 0/4/24 h post feeding, co-immunostained using anti-pS6 antibody and anti-α-actinin antibody. α-actinin, green. pS6, red. DAPI, blue. The open arrowheads indicate pS6 signal. pS6 indicates phosphorylated S6 ribosomal protein. Scale bars: 20 μm. One-way ANOVA was used to compare multiple groups. Data are presented as mean ± SEM, three biological replicates, **p < 0.01, WT, wild type, ns, non-significant. (For interpretation of the references to colour in this figure legend, the reader is referred to the web version of this article.)

Acknowledgments
This image is the copyrighted work of the attributed author or publisher, and ZFIN has permission only to display this image to its users. Additional permissions should be obtained from the applicable author or publisher of the image.

Reprinted from Journal of Molecular and Cellular Cardiology, , Yan, F., Wang, W., Moossavi, M., Zhu, P., Odell, N., Xu, X., Deregulated nutrient response in ttntv cardiomyopathy can be repaired via Erk inhibition for cardioprotective effects, , Copyright (2025) with permission from Elsevier. Full text @ J. Mol. Cell. Cardiol.