IMAGE

Fig. 2

ID
ZDB-IMAGE-250918-2
Source
Figures for Yan et al., 2025
Image
Figure Caption

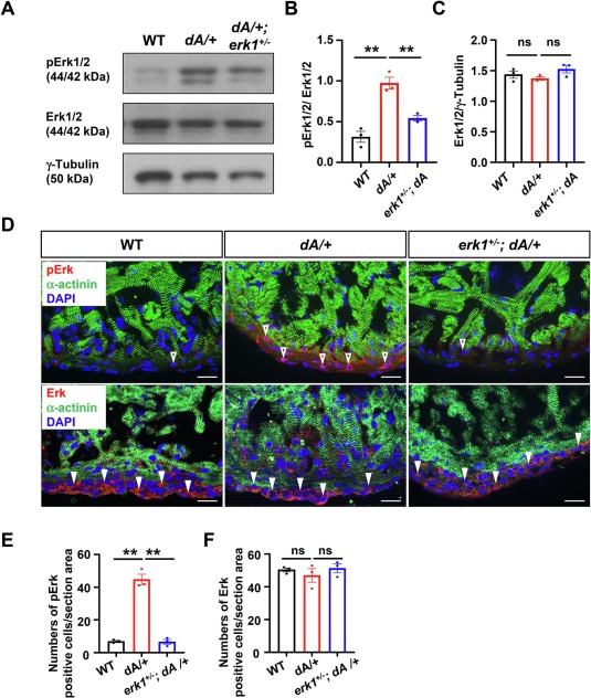
Fig. 2 ERK signaling is aberrantly activated in ttntv DCM. (A) Representative western blots of Erk1/2, pErk1/2 and γ-Tubulin from 3 months old zebrafish hearts. (B) and (C) Quantification of pErk and Erk in (A). One-way ANOVA was used to compare multiple groups for each mutation. Data are presented as mean ± SEM, three biological replicates, **p < 0.01. WT, wild type, ns, non-significant (D) Representative images of Erk and pErk in cryosectioned heart tissues of WT, dA/+ and erk1+/−; dA/+ zebrafish mutants co-immunostained using anti-α-actinin antibody with anti-Erk antibody or anti-pErk antibody. α-actinin, green. Erk and pErk, red. DAPI, blue. The open arrowheads and filled arrowheads indicate pErk and Erk, respectively. Erk indicates total Erk1/2; pErk, phosphorylated Erk1/2. Scale bars: 20 μm. (E) and (F) Quantification of pErk and Erk of (D). One-way ANOVA was used to compare multiple groups for each mutation. Data are presented as mean ± SEM, three biological replicates, **p < 0.01. WT, wild type, ns, non-significant. (For interpretation of the references to colour in this figure legend, the reader is referred to the web version of this article.)

Acknowledgments
This image is the copyrighted work of the attributed author or publisher, and ZFIN has permission only to display this image to its users. Additional permissions should be obtained from the applicable author or publisher of the image.

Reprinted from Journal of Molecular and Cellular Cardiology, , Yan, F., Wang, W., Moossavi, M., Zhu, P., Odell, N., Xu, X., Deregulated nutrient response in ttntv cardiomyopathy can be repaired via Erk inhibition for cardioprotective effects, , Copyright (2025) with permission from Elsevier. Full text @ J. Mol. Cell. Cardiol.