IMAGE

Fig. 2

ID
ZDB-IMAGE-250912-31
Source
Figures for Ma et al., 2025
Image
Figure Caption

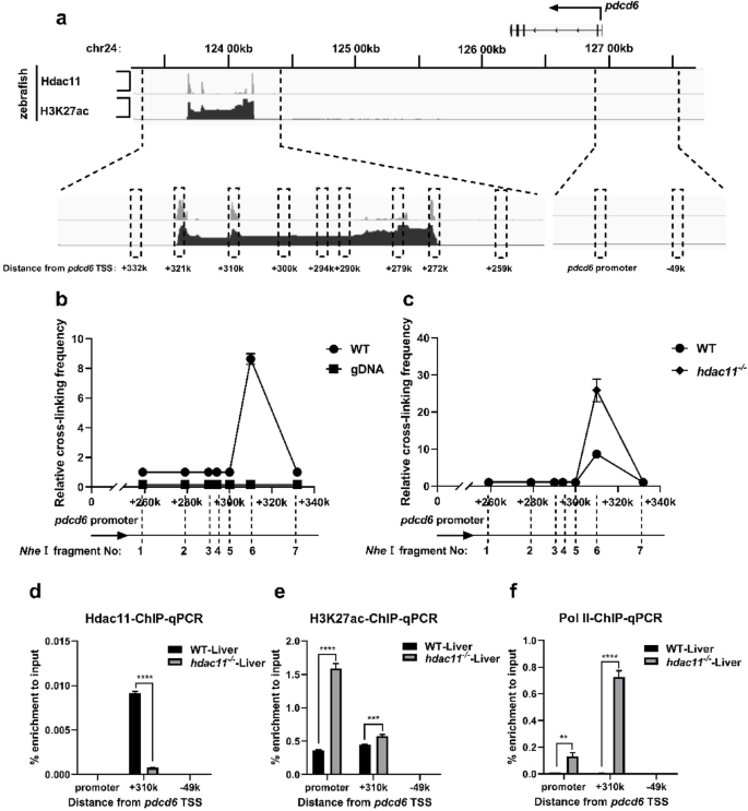
Fig. 2 The knockout of hdac11 promotes interaction between pdcd6 + 310k region and pdcd6 promoter. (a) ChIP-seq data showed the enrichment of Hdac11 and H3K27ac at the pdcd6 locus. (b, c) 3 C-qPCR showed interaction frequency between indicated pdcd6 downstream regions and pdcd6 promoter in WT and hdac11−/− zebrafish liver. The Nhe Ⅰ fragment numbers represented different restriction sites, 1: +259k, 2: +279k, 3: +290k, 4: +294k, 5: +300k, 6: +310k, 7: +332k. (d, e, f) ChIP-qPCR showed the enrichment of Hdac11 (d), H3K27ac (e) and Pol Ⅱ (f) at indicated regions in zebrafish liver. Data are represented as mean ± SD of three independent experiments, and P values are calculated using Student’s t-test (**P < 0.01; ***P < 0.001; ****P < 0.0001)

Acknowledgments
This image is the copyrighted work of the attributed author or publisher, and ZFIN has permission only to display this image to its users. Additional permissions should be obtained from the applicable author or publisher of the image. Full text @ Mol. Biol. Rep.