IMAGE

Fig. 2

ID
ZDB-IMAGE-250909-71
Genes
Source
Figures for Robichon et al., 2025
Image
Figure Caption

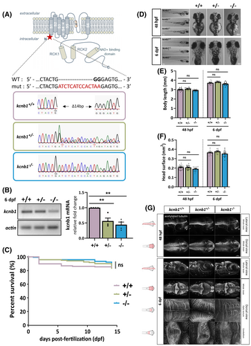
Fig. 2 Genotypic characterization of a kcnb1 knockout (KO) zebrafish model without brain anatomical defects. (A) Schematic illustration of the generation of a kcnb1 KO zebrafish model obtained by Shen et al.40 The representation of the α-subunit kcnb1 is adapted from a previous schematic picture.44 Using the CRISPR-Cas9 (Clustered Regularly Interspaced Short Palindromic Repeats) system, the kcnb1 KO zebrafish model was generated by the insertion of a 14-bp nucleotide sequence (indicated in red) and of a 2-bp nucleotide deletion (indicated in black bold type) in the first exon of the gene, resulting in the introduction of a premature stop codon (∆14 bp), and localized between the N-terminal region and the first transmembrane domain of the protein (targeted sequence: GGAGCTGGACTACTGGGGAG in kcnb1 exon 1; ID zfin: ZDB-ALT-170417-2; indel mutation; line: kcnb1sq301/sq301). (B) Reverse transcription quantitative polymerase chain reaction analysis of total kcnb1 at 6 days post fertilization (dpf) demonstrating a significant decrease of kcnb1 mRNA in kcnb1+/− and kcnb1−/− compared with wild-type (WT; kcnb1+/+) larvae (N = 4; n = 30/sample; one-way analysis of variance [ANOVA] with Bonferroni post hoc test; **p < .01). Data are normalized to actin mRNA expression, and the condition kcnb1+/+ is considered as the reference value (relative fold change = 1). (C) Kaplan–Meier survival curve between 0 and 15 dpf showing that the loss of kcnb1 does not impact the normal growth of fish at early stages of development (see Table S1; N = 3; n = 121–169/genotype; log-rank test). (D) Images showing that kcnb1+/− and kcnb1−/− zebrafish do not show gross morphological changes at 48 hours post-fertilization (hpf) and 6 dpf (scale bar = 300 μm). (E, F) Quantification of major morphological aspects at 48 hpf and 6 dpf including measurement of (E) body length and (F) head surface. kcnb1 KO models (kcnb1+/− and kcnb1−/−) do not show any significant change in each parameter at different developmental stages as compared to kcnb1+/+ (N = 4; n = 28–38/genotype; one-way ANOVA with Bonferroni post hoc test). (G) Whole-mount images of embryonic (48 hpf) and larvae (6 dpf) zebrafish immunostained with anti-acetylated tubulin marker to identify global circuits of neuronal fibers (lateral and dorsal view; three-dimensional reconstruction; magnification = 20× with scale bar at 100 μm; magnification = 40× with scale bar at 20 μm). The loss of kcnb1 does not affect the neuronal brain density at different early stages of development (n = 5–7/genotype/developmental stage). ns, non-significant.

Figure Data
Acknowledgments
This image is the copyrighted work of the attributed author or publisher, and ZFIN has permission only to display this image to its users. Additional permissions should be obtained from the applicable author or publisher of the image. Full text @ Epilepsia