IMAGE

Fig. 8

ID
ZDB-IMAGE-250909-56
Source
Figures for Wang et al., 2025
Image
Figure Caption

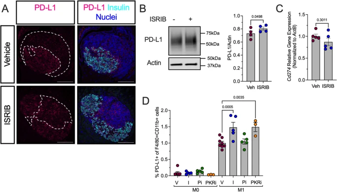
Fig. 8 ISR inhibition increases PD-L1 protein levels in prediabetic female NOD mice. Prediabetic 6-week-old female NOD mice were treated with ISRIB (2.5 mg/kg) for two weeks. A Representative images of pancreata from vehicle- or ISRIB-treated NOD mice stained for PD-L1 (magenta), insulin (cyan), and nuclei (blue). Dotted lines indicate insulitic regions. Scale bars: 100 μm. B Representative immunoblot showing PD-L1 and actin in M1-polarized BMDMs treated with vehicle or ISRIB (left panels) and quantification of PD-L1 levels (right panel); n = 4 biological replicates. C Relative Cd274 mRNA levels measured by qRT-PCR normalized to Actb in M1-polarized BMDMs in the presence or absence of ISRIB; n = 5 biological replicates. D Flow cytometry analysis of PD-L1 + cells as a percentage of F4/80 + CD11b + BMDMs under M0 and M1 polarization conditions; n = 4–5 biological replicates. Statistical tests: Paired t-test: B and C, or 1-way ANOVA with Tukey post-hoc test: D. Data are represented as mean ± SEM

Acknowledgments
This image is the copyrighted work of the attributed author or publisher, and ZFIN has permission only to display this image to its users. Additional permissions should be obtained from the applicable author or publisher of the image. Full text @ Cell Commun. Signal.