IMAGE

Fig. 7

ID
ZDB-IMAGE-250909-55
Source
Figures for Wang et al., 2025
Image
Figure Caption

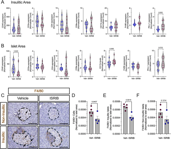
Fig. 7 ISR Inhibition reduces islet macrophage number in prediabetic female NOD mice. Prediabetic 6-week-old female NOD mice were treated with ISRIB (2.5 mg/kg) for two weeks. A Identified protein levels in the insulitic area. B Identified protein levels in the insulin-positive area; n = 10–12 ROI from 2 mice per group. C Representative images of pancreata from ISRIB-treated NOD mice stained for F4/80 (brown), and counterstained with hematoxylin (blue). Dotted lines indicate islets and arrows indicate macrophages. Scale bars: 100 μm. D Quantification of F4/80 + cells in islet area; n = 4–5 biological replicates. E Quantification of F4/80 + cells in islets with insulitis. F Quantification of F4/80 + cells in islets without insulitis. Statistical tests: Unpaired t-tests: A-B, D-F. Data are represented as mean ± SEM

Acknowledgments
This image is the copyrighted work of the attributed author or publisher, and ZFIN has permission only to display this image to its users. Additional permissions should be obtained from the applicable author or publisher of the image. Full text @ Cell Commun. Signal.