IMAGE

Fig. 6

ID
ZDB-IMAGE-250909-54
Source
Figures for Wang et al., 2025
Image
Figure Caption

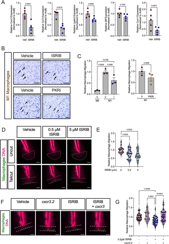
Fig. 6 ISR and PKR inhibition impairs migration of proinflammatory macrophages. BMDMs from male 8-week-old C57Bl/6J mice were unpolarized (M0) or polarized to M1-proinflammatory macrophages in the presence or absence of 50 nM ISRIB or 1 µM C16 (PKRi). A Relative mRNA levels of key migration markers measured by qRT-PCR normalized to Actb in M1-polarized BMDMs; n = 5 biological replicates. B Representative images of in vitro Boyden chamber macrophage migration (stained with crystal violet) of unpolarized (M0) or M1-polarized macrophages in the presence or absence of ISRIB or PKRi. Arrows indicate macrophages (violet). C Quantification of the number of migrated macrophages (right panel); n = 3 biological replicates. Scale bars: 200 μm. D Representative confocal images of 3 dpf Tg(mpeg: eGFP)gl22 zebrafish that were treated with vehicle, 0.5 µM, or 5 µM ISRIB and then fixed 6 h after distal tailfin amputation. Representative images of uncut (top row) and cut (bottom row) zebrafish tailfins showing GFP-labeled macrophages (green) and TO-PRO3-labeled nuclei (magenta). (Dotted lines demarcate the tailfin region examined for macrophage counts, spanning from the notochord to the injury site). (E) Quantitation of relative number of macrophages at the tailfin injury site; n = 16–22 fish per condition. Scale bars: 100 μm. F Representative confocal images of Tg(mpeg: eGFP)gl22 zebrafish injected with a vector for macrophage-specific overexpression of cxcr3.2 at the single-cell stage, followed with vehicle or 0.5 µM ISRIB treatment before tailfin amputation showing GFP-labeled macrophages (green) and TO-PRO3-labeled nuclei (magenta); n = 25–39 fish per condition. Scale bars: 100 μm. G Quantitation of relative number of macrophages at the tail injury site. Statistical tests: Paired t-tests: A; or 1-way ANOVA with Tukey post-hoc test: C, E,and G. Data are represented as mean ± SEM

Acknowledgments
This image is the copyrighted work of the attributed author or publisher, and ZFIN has permission only to display this image to its users. Additional permissions should be obtained from the applicable author or publisher of the image. Full text @ Cell Commun. Signal.