IMAGE

Fig. 1

ID
ZDB-IMAGE-250909-49
Source
Figures for Wang et al., 2025
Image
Figure Caption

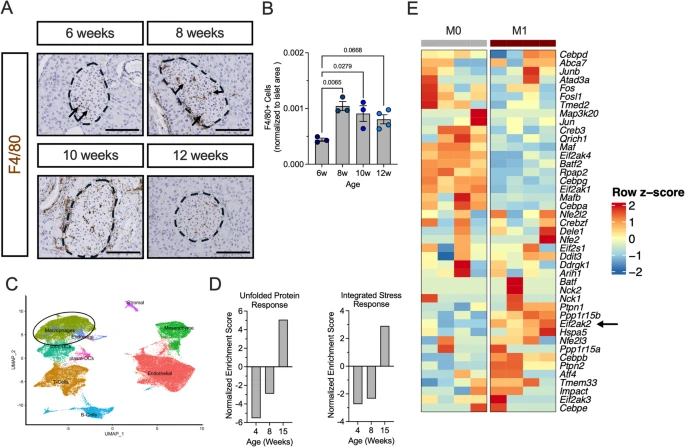
Fig. 1 ISR regulates macrophage translation in T1D pathogenesis. A Representative images of pancreata from female NOD mice overtime stained for F4/80 (macrophage marker; brown) and counterstained with hematoxylin (blue). Dotted lines indicate islets and arrows indicate macrophages. Scale bars: 100 μm. B Quantification of F4/80 + cells in islet area; n = 3–4 biological replicates. C UMAP embeddings of a reanalysis of scRNA-Seq of islets from female NOD mice. D GSEA of the macrophage cell population identified in C showing normalized enrichment scores for Hallmark Gene Set: Unfolded Protein Response (left panel) and GO Biological Processes: Integrated Stress Response Signaling (right panel). E Heatmap of gene expression of ISR-associated genes in M0 and M1 polarized BMDMs derived from NOD mice. Arrows point to key genes of ISR kinases. Statistical tests: 1-way ANOVA with Tukey post-hoc test: B. Data are represented as mean ± SEM

Acknowledgments
This image is the copyrighted work of the attributed author or publisher, and ZFIN has permission only to display this image to its users. Additional permissions should be obtained from the applicable author or publisher of the image. Full text @ Cell Commun. Signal.