IMAGE

Fig. 5

ID
ZDB-IMAGE-250828-22
Source
Figures for Morales Castro et al., 2025
Image
Figure Caption

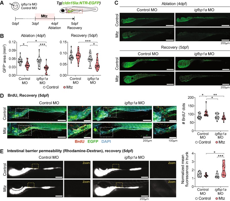
Fig. 5 Knockdown of igfbp1a affects intestinal regeneration after Mtz-induced damage. (A) Experimental design for morpholino-mediated knockdown experiments. (B) GFP+ intestinal area measurements in control and igfbp1a morphants during ablation and recovery. Pooled data from 2 independent experiments are shown (1 dot = 1 larva). (C) Representative confocal images of the intestines of analyzed groups. Scale bar = 200 µm. (D) BrdU incorporation in control and igfbp1a morphants during recovery (5dpf). Scale bar = 200 µm in whole-intestine pictures and 100 µm in zoomed area. Pooled data from 2 independent experiments (1 dot = 1 larva). (E) Intestinal permeability of control and igfbp1a morphants during recovery (5dpf) assessed by oral gavage of rhodamine-dextran. Normalized mean fluorescence in the trunk was measured. Scale bar = 200 µm. Pooled data from 2 independent experiments (1 dot = 1 larva). Different symbol shapes denote independent experiments in B, D, and E. Two-way ANOVA with Tukey’s post-tests were performed in B, D, and E. *p < 0.05; ***p < 0.001.

Acknowledgments
This image is the copyrighted work of the attributed author or publisher, and ZFIN has permission only to display this image to its users. Additional permissions should be obtained from the applicable author or publisher of the image. Full text @ Mucosal Immunol