IMAGE

Fig. 1

ID
ZDB-IMAGE-250828-18
Source
Figures for Morales Castro et al., 2025
Image
Figure Caption

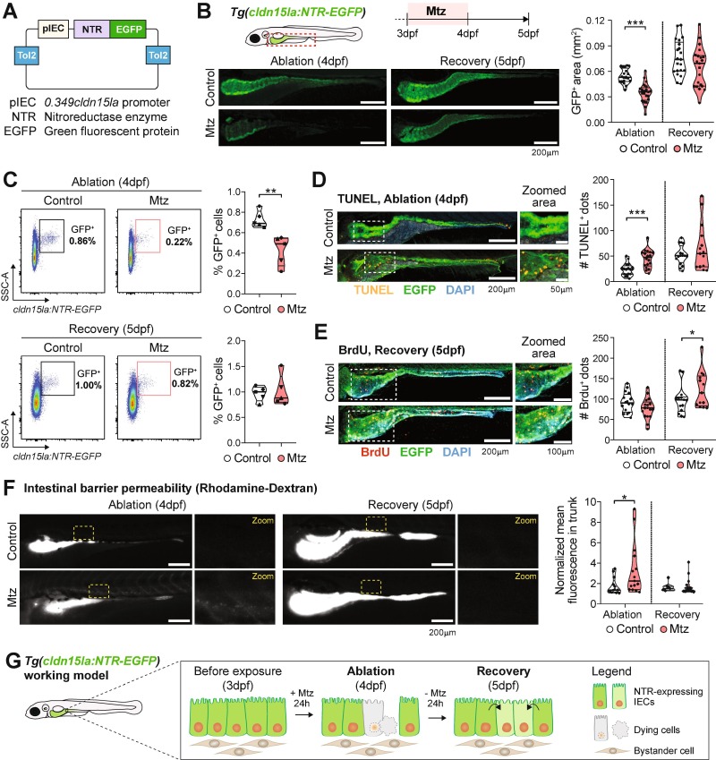
Fig. 1 Loss and recovery of GFP+ IECs after Mtz treatments of the Tg(cldn15la:NTR-EGFP) reporter. (A) Generated plasmid containing the 0.349cldn15la promoter upstream Nitroreductase (NTR) and EGFP fusion protein. (B) Changes in the GFP+ intestinal area during Mtz-induced ablation (4dpf) and recovery (5dpf). Scale bar = 200 µm. Pooled data from 3 independent experiments (1 dot = 1 larva). (C) Whole-larva flow cytometry analysis of control and Mtz-treated larvae during ablation and regeneration. Each dot represents 1 independent experiment (1 dot = pool of 10 larvae, 5 independent experiments conducted). (D) Apoptosis analyses by whole-mount terminal deoxynucleotidyl transferase dUTP nick end labeling (TUNEL) of Mtz-treated larvae. Scale bar = 200 µm in whole-intestine pictures and 50 µm in zoomed area. Pooled data from 2 independent experiments (1 dot = 1 larva). (E) 5-bromo-2′-deoxyurinide (BrdU) incorporation in Mtz-treated larvae. Scale bar = 200 µm in whole-intestine pictures and 100 µm in zoomed area. Pooled data from 2 independent experiments (1 dot = 1 larva). (F) Intestinal permeability of control and Mtz-treated larvae assessed by oral gavage of rhodamine-dextran. Normalized mean fluorescence in the trunk was measured. Scale bar = 200 µm. Pooled data from 2 independent experiments (1 dot = 1 larva). (G) Working model. Different symbol shapes denote independent experiments in B, C, D, E, and F. Unpaired t-tests were performed in B, C, D, E and F to compare conditions at specified timepoints. *p < 0.05; ***p < 0.001.

Acknowledgments
This image is the copyrighted work of the attributed author or publisher, and ZFIN has permission only to display this image to its users. Additional permissions should be obtained from the applicable author or publisher of the image. Full text @ Mucosal Immunol