IMAGE

Fig. 2.

ID
ZDB-IMAGE-250828-171
Source
Figures for Petzold et al., 2025
Image
Figure Caption

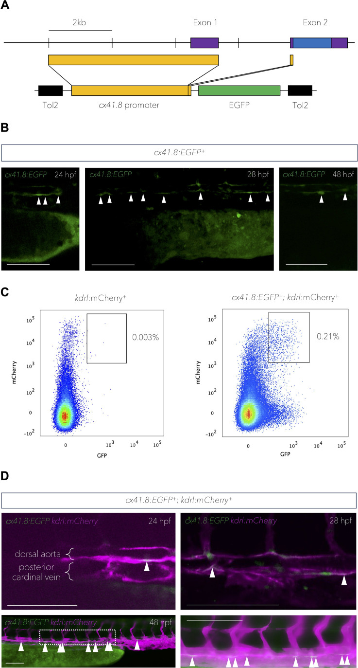
Fig. 2.

cx41.8 is expressed in presumptive haemogenic endothelial cells of the dorsal aorta. (A) Design of the cx41.8:EGFP plasmid. The upper line indicates the cx41.8 locus structure. The lower line indicates the construct design. Purple boxes indicate the cx41.8 exons; blue boxes indicate the open reading frame; yellow boxes indicate the 4.5 kb sequence upstream of the cx41.8 start codon; black boxes indicate the transposon sequences and the green box indicates the EGFP coding sequence. (B) cx41.8:EGFP expression in the presumptive floor of the aorta at 24 and 28 hpf and in presumptive budding HSPCs (48 hpf). White arrowheads denote presumptive haemogenic endothelial cells in the floor of the aorta and budding HSPCs (48 hpf). (C) Flow cytometry analysis of double-positive cells in 48 hpf kdrl:mCherry+ or cx41.8:EGFP+; kdrl:mCherry+ embryos. (D) Expression of cx41.8:EGFP and kdrl:mCherry from 24-48 hpf. White arrowheads denote cx41.8:EGFP and kdrl:mCherry double-positive endothelial cells in the floor of the dorsal aorta. Scale bars: 100 μm (B and D).

Acknowledgments
This image is the copyrighted work of the attributed author or publisher, and ZFIN has permission only to display this image to its users. Additional permissions should be obtained from the applicable author or publisher of the image. Full text @ Biol. Open