IMAGE

Fig. 1

ID
ZDB-IMAGE-250828-12
Source
Figures for Huang et al., 2025
Image
Figure Caption

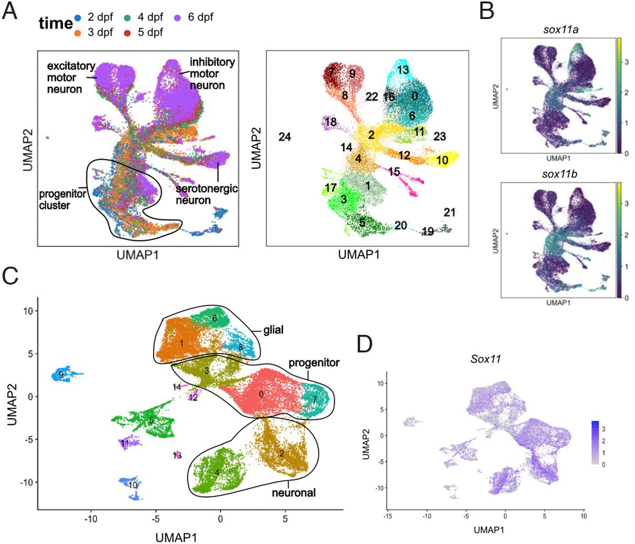
Fig. 1 Sox11a and sox11b expression in zebrafish and Sox11 expression in chicken developing ENS (A) UMAP of single-cell (sc) RNA-seq of zebrafish ENS development. It covers the transition from progenitor cells to mature neurons in ENS development. (B) UMAP showing the expression pattern of sox11a and sox11b in zebrafish ENS development, suggesting their roles in affecting neuronal differentiation. (C) UMAP of scRNA-seq experiment on chicken ENS development (D) UMAP showing the expression pattern of Sox11 in chicken ENS development.

Acknowledgments
This image is the copyrighted work of the attributed author or publisher, and ZFIN has permission only to display this image to its users. Additional permissions should be obtained from the applicable author or publisher of the image. Full text @ Proc. Natl. Acad. Sci. USA