IMAGE

Fig. 3

ID
ZDB-IMAGE-250827-36
Source
Figures for Zhang et al., 2025
Image
Figure Caption

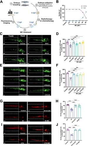
Fig. 3 Effects of Mulberroside C (MC) on leukopenia in zebrafish. (A) Timeline of the zebrafish intervention protocol. Effect of granulocyte colony-stimulating factor (G-CSF, 25 μg/L) or MC (5–20 μM) in irradiated or cyclophosphamide-treated transgenic zebrafish Tg(mpeg1: EGFP) and Tg(lyz: DsRed). (B) Toxicity of MC (2.5–80 μM) on zebrafish survival and development at 2 days postfertilization (2 dpf). n = 30. (C) Fluorescent imaging of mpx: EGFP-positive cells in irradiated Tg(mpeg1: EGFP) transgenic zebrafish at 6 dpf. (D) Quantification of mpx:EGFP-positive cells in each group. n = 12. (E) Fluorescent imaging of mpx:EGFP-positive cells in cyclophosphamide-treated Tg(mpeg1: EGFP) zebrafish at 6 dpf. (F) Quantification of mpx:EGFP-positive cells in each group. n = 6. (G) Fluorescent imaging of lyz:DsRed-positive cells in irradiated Tg(lyz: DsRed) transgenic zebrafish at 6 dpf. (H) Quantification of lyz: DsRed-positive cells in each group. n = 12. (I) Fluorescent imaging of lyz: DsRed-positive cells in cyclophosphamide-treated Tg(lyz: DsRed) transgenic zebrafish at 6 dpf. (J) Quantification of lyz: DsRed-positive cells in each group. n = 6. Data are expressed as the mean ± SEM. **p < 0.01; ***p < 0.001; ****p < 0.0001 versus the model group.

Acknowledgments
This image is the copyrighted work of the attributed author or publisher, and ZFIN has permission only to display this image to its users. Additional permissions should be obtained from the applicable author or publisher of the image. Full text @ Phytother. Res.