IMAGE

Fig. 2

ID
ZDB-IMAGE-250827-35
Source
Figures for Zhang et al., 2025
Image
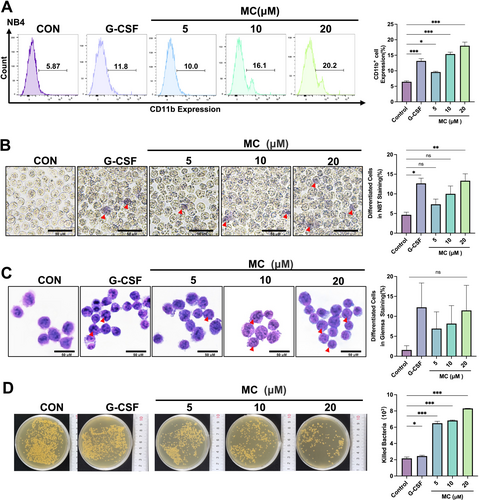
Figure Caption

Fig. 2 Mulberroside C (MC) promotes neutrophil differentiation and enhances bactericidal activity in vitro. (A) Effect of MC (5–20 μM) or granulocyte colony-stimulating factor (G-CSF, 25 μg/kg) on CD11b expression in NB4 cells. The histogram shows CD11b+ cell percentages per group. n = 3. (B) Effect of MC (5–20 μM) or G-CSF (25 μg/kg) on NB4 cell differentiation as assessed by NBT reduction assay for 5 days. Red arrows indicate differentiated cells (scale bar, 50 μm). n = 3. (C) Effect of MC (5–20 μM) or G-CSF (25 μg/kg) on NB4 differentiation by Giemsa staining for 5 days. Red arrows indicate differentiated cells (scale bar, 50 μm) n = 3. (D) Effect of MC (5–20 μM) or G-CSF (25 μg/kg) on bactericidal activity. Histograms show bacterial counts killed per group. n = 3. Data are expressed as the mean ± SEM. *p < 0.05; **p < 0.01; ***p < 0.001 versus the control group. ns = no significance.

Acknowledgments
This image is the copyrighted work of the attributed author or publisher, and ZFIN has permission only to display this image to its users. Additional permissions should be obtained from the applicable author or publisher of the image. Full text @ Phytother. Res.