IMAGE

Fig. 4 - Supplemental 1

ID
ZDB-IMAGE-250818-37
Source
Figures for Kawasaki et al., 2025
Image
Figure Caption

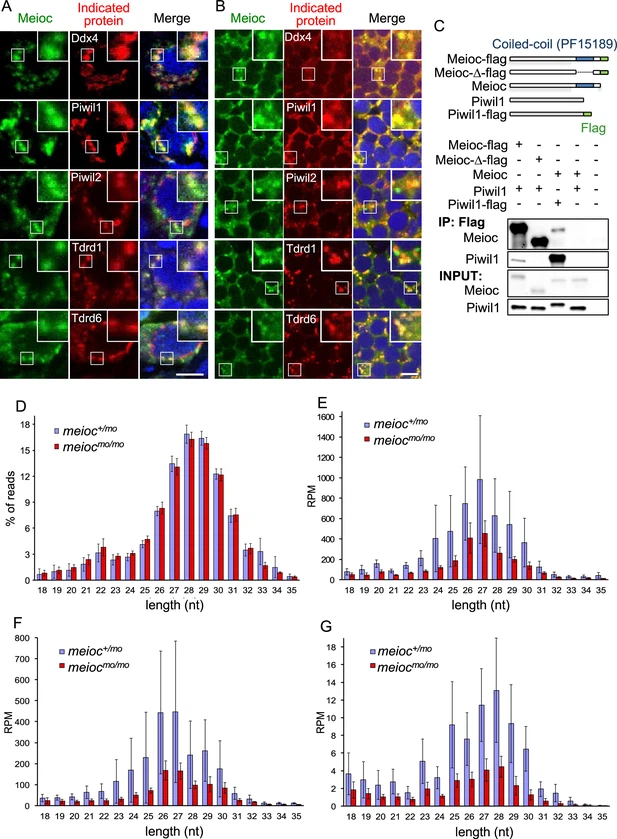
Fig. 4 - Supplemental 1 Immunostaining of Meioc with germ granule components and piRNA profiles in the meiocmo/mo testis. (A, B) Immunostaining of Meioc (green) and Ddx4, Piwil1, Piwil2, Tdrd1, and Tdrd6a (red) in wild-type 1- to 2-cell spermatogonia (A) and spermatocytes (B). Insets show magnified signals of each spot indicated by a white square. Blue in right panels = DAPI. Scale bar: 5 mm. (C) Pull-down assay using Flag-tagged full-length Meioc, coiled-coil domain (PF15189)-deleted Meioc and Piwil1. Schema: conditions of coexpression of each protein in HEK-293A cells used for the pull-down assay. (D–G) Small RNAs from the testes of individual animals with either the meioc+/mo or meiocmo/mo genotypes were sequenced. Data from the individuals were then pooled for each genotype to assess the global effect of Meioc on small RNA production (mean ± SD of 6 meioc+/mo and 5 meiocmo/mo testes). Length profiles of the relative abundance of all 18–35 nt mapped reads (D), as well as only the 28S rRNA (E), 18S rRNA (F), and R2 transposon (G) mapped reads. Significant increases in the small RNAs derived from 18S, 28S rRNA, and R2 transposon were not detected in meioc mutant testes, although Piwil1 was ectopically localized in nucleoli in the mutant spermatogonia. RPM: reads per million.

Acknowledgments
This image is the copyrighted work of the attributed author or publisher, and ZFIN has permission only to display this image to its users. Additional permissions should be obtained from the applicable author or publisher of the image. Full text @ Elife