IMAGE

Fig. 1 - Supplemental 3

ID
ZDB-IMAGE-250818-30
Source
Figures for Kawasaki et al., 2025
Image
Figure Caption

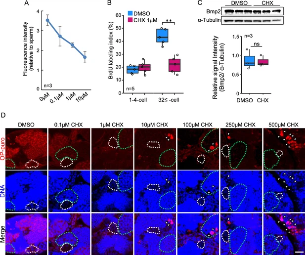
Fig. 1 - Supplemental 3 Effect of cycloheximide on spermatogonia. (A) Dose-dependent protein synthesis by cycloheximide (CHX) in late spermatogonia of the cultured testis. (B) Effect of CHX (1 µM) on BrdU incorporation of cysts of 1- to 4-cell and 32≤-cell spermatogonia in testis organ culture. (C) Western blot analysis of Bmp2 and α-Tubulin (upper panels) and quantification of Bmp2 (lower panel) in the cultured feeder cells with and without 0.2 mM cycloheximide. (D) Toxicity of CHX in cultured testis fragments. CHX was treated with testicular fragments for 48 hr at various concentrations. Note that abnormally strong OP-puro signals indicated by arrowheads including nuclei were detected in cells at 10 mM or more. White dotted line: cysts containing 1- to 4-cell spermatogonia. Green dotted line: cysts containing spermatocytes. Scale bar: 20 µm. For each graph, data were analyzed by Student’s t-test: **p<0.01. ns: no significant difference.

Acknowledgments
This image is the copyrighted work of the attributed author or publisher, and ZFIN has permission only to display this image to its users. Additional permissions should be obtained from the applicable author or publisher of the image. Full text @ Elife