IMAGE

Fig. 6

ID
ZDB-IMAGE-250816-19
Source
Figures for Yamashita et al., 2025
Image
Figure Caption

Fig. 6

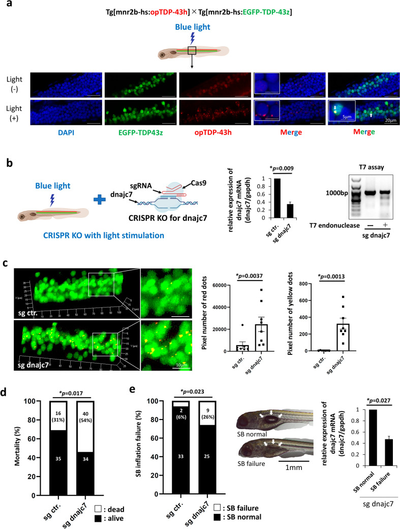
Knockdown of dnajc7 leads to impaired neurodevelopment through accelerated TDP-43 aggregation. a Schematic representation and representative image of optogenetically modified transgenic zebrafish Tg[mnr2b-hs:opTDP-43h] Tg[mnr2b-hs:EGFP-TDP-43z]. The opTDP-43h construct encodes a human TDP-43 anchoring optic module, cryptochrome (CRY2), and RFP. Under basal conditions, the red signal is weakly expressed in the nucleus. After blue light illumination for 48–96 h, a clear aggregation of TDP-43 is observed at perinuclear sites. EGFP-TDP-43z encodes zebrafish TDP-43, which is recruited to and aggregated at the perinuclear site upon light-induced aggregation of opTDP-43 (yellow foci indicated by white arrows). b (Left) Schematic representation of CRISPR-Cas9-mediated dnajc7 knockout in zebrafish. (Middle) Quantitative reverse transcription PCR analysis of dnajc7 expression levels in sg ctr and sg dnajc7 injected embryos at 6 dpf (days post-fertilization). (Right) Agarose gel image showing the T7 endonuclease I assay results for the sgRNAs targeting dnajc7, confirming successful knockout. c (Left) Representative microscopic images showing TDP-43 aggregates in sg ctr and sg dnajc7 injected ALS zebrafish. (Right) Quantification of pixel count for TDP-43 aggregates in sg ctr (7 fields) and sg dnajc7 (8 fields) injected ALS zebrafish at 6 dpf. Data are presented as mean ± SD from one of three independent experiments. Statistical differences were calculated using the Mann–Whitney U-test. d Fraction of dead embryos in sg ctr and sg dnajc7 injected ALS zebrafish at 6 dpf. Data show the number of dead or survived embryos from one of three independent experiments. Differences were calculated using Fisher’s exact test. e (Left) Fraction of embryos with failed SB inflation in sg ctr and sg dnajc7 injected ALS zebrafish at 6 dpf. (Middle) Representative images of SB in the embryos. (Right) Quantitative reverse transcription PCR analysis of dnajc7 expression in the survived sg dnajc7 injected embryos at 6dpf. Embryos with SB inflation failure showed significantly lower dnajc7 mRNA expression than those with normal SB inflation. Data show mean ± SD from one of three independent experiments. Statistical differences were calculated using Fisher's exact test or Mann–Whitney U-test. SB, swim bladder; ALS, amyotrophic lateral sclerosis; TDP-43, TAR DNA-binding protein of 43 kDa

Figure Data
Acknowledgments
This image is the copyrighted work of the attributed author or publisher, and ZFIN has permission only to display this image to its users. Additional permissions should be obtained from the applicable author or publisher of the image. Full text @ Acta Neuropathol.