IMAGE

Fig. 5 - Supplemental 1

ID
ZDB-IMAGE-250808-56
Source
Figures for Wu et al., 2025
Image
Figure Caption

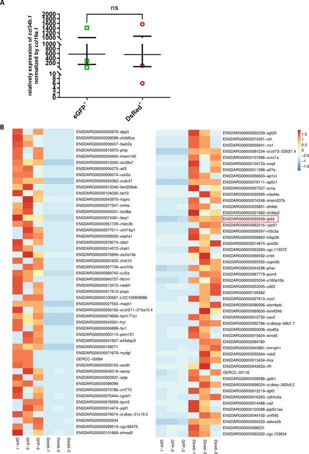
Fig. 5 - Supplemental 1 RNA-seq analysis of pu.1-deficient microglia. (A) Relative expression of ccl34b.1 normalized by ccl19a.1 in the picked samples for RNA-seq analysis. (B) Transcripts per million (TPM) heatmap of the top 50 differentially expressed genes in eGFP+ and Dsred+ microglia. Values in the heatmap are centered and scaled in the row direction. The red color represents high expression, while the blue color represents low expression.

Acknowledgments
This image is the copyrighted work of the attributed author or publisher, and ZFIN has permission only to display this image to its users. Additional permissions should be obtained from the applicable author or publisher of the image. Full text @ Elife