IMAGE

Fig. 3 - Supplemental 5

ID
ZDB-IMAGE-250808-52
Source
Figures for Wu et al., 2025
Image
Figure Caption

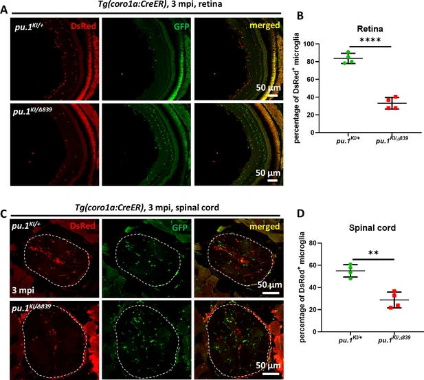
Fig. 3 - Supplemental 5 Conditional inactivation of Pu.1 leads to chronic elimination of microglia in the spinal cord and retina of adult zebrafish. (A) Representative images of the retina cross section of adult pu.1KI/+;Tg(coro1a:CreER) and pu.1KI/Δ839;Tg(coro1a:CreER) fish at 3 mpi. (B) Quantification of the percentage of DsRed+ microglia in the retina of adult pu.1KI/+;Tg(coro1a:CreER) (n=4) and pu.1KI/Δ839;Tg(coro1a:CreER) (n=4) fish at 3 mpi. (C) Representative images of the spinal cord cross section of adult pu.1KI/+;Tg(coro1a:CreER) and pu.1KI/Δ839;Tg(coro1a:CreER) fish at 3 mpi. (D) Quantification of the percentage of DsRed+ microglia in the spinal cord of adult pu.1KI/+;Tg(coro1a:CreER) (n=4) and pu.1KI/Δ839;Tg(coro1a:CreER) (n=4) fish at 3 mpi. **p<0.01; ****p<0.0001.

Acknowledgments
This image is the copyrighted work of the attributed author or publisher, and ZFIN has permission only to display this image to its users. Additional permissions should be obtained from the applicable author or publisher of the image. Full text @ Elife