IMAGE

Fig. 3 - Supplemental 4

ID
ZDB-IMAGE-250808-51
Source
Figures for Wu et al., 2025
Image
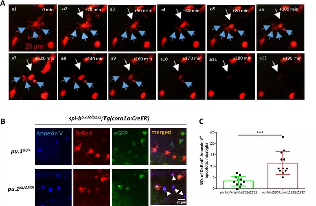
Figure Caption

Fig. 3 - Supplemental 4 Pu.1/Spi-b-deficient microglia undergo apoptosis in zebrafish. (A) Time-lapse live imaging shows the blebbing and fragmentation of DsRed+ microglia between 3 dpf and 5 dpf in pu.1KI/Δ839;spi-bΔ232/Δ232;Tg(coro1a:CreER) embryos treated with 4-OHT from 48 hpf to 60 hpf. The blue arrows indicate the formation of apoptotic cell bodies. (B) Fluorescent live imaging of Annexin V, DsRed and eGFP signals in 4-dpf pu.1KI/+;spi-bΔ232/Δ232;Tg(coro1a:CreER) and pu.1KI/Δ839;spi-bΔ232/Δ232;Tg(coro1a:CreER) embryos treated with 4-OHT from 48 hpf to 60 hpf and subjected to brain injection of Annexin V-647. (C) Quantification of DsRed+Annexin+ microglia in (B). (pu.1KI/+;spi-bΔ232/Δ232;Tg(coro1a:CreER) n=11, pu.1KI/Δ839;spi-bΔ232/Δ232;Tg(coro1a:CreER) n=12) ***p<0.001.

Acknowledgments
This image is the copyrighted work of the attributed author or publisher, and ZFIN has permission only to display this image to its users. Additional permissions should be obtained from the applicable author or publisher of the image. Full text @ Elife