IMAGE

Fig. 3

ID
ZDB-IMAGE-250808-47
Source
Figures for Wu et al., 2025
Image
Figure Caption

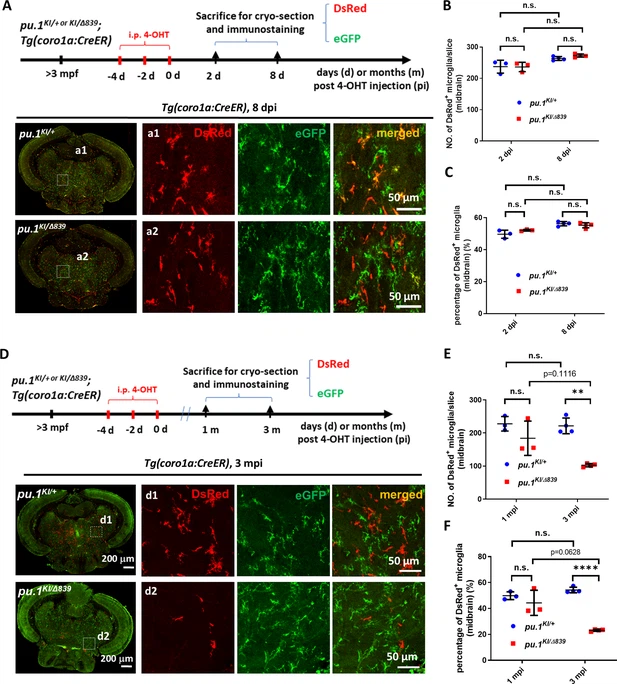
Fig. 3 pu.1-deficient microglia were chronically eliminated in mosaic condition. (A) The experimental setup for pu.1 conditional knockout in adult zebrafish and the representative images of midbrain cross section of pu.1KI/+;Tg(coro1a:CreER) and pu.1KI/Δ839;Tg(coro1a:CreER) fish at 8 days post 4-OHT injection (dpi). (B) Quantification of the number of DsRed+ microglia on the midbrain cross section of pu.1KI/+;Tg(coro1a:CreER) and pu.1KI/Δ839;Tg(coro1a:CreER) fish at 2 dpi (n=3) and 8 dpi (n=4). (C) Quantification of the proportion of DsRed+ microglia on the midbrain cross section of pu.1KI/+;Tg(coro1a:CreER) and pu.1KI/Δ839;Tg(coro1a:CreER) fish at 2 dpi (n=3) and 8 dpi (n=4). (D) The experimental setup for pu.1 conditional knockout in adult zebrafish and the representative images of midbrain cross section of pu.1KI/+;Tg(coro1a:CreER) and pu.1KI/Δ839;Tg(coro1a:CreER) fish at 3 months post 4-OHT injection (mpi). (E) Quantification of the number of DsRed+ microglia on the midbrain cross section of pu.1KI/+;Tg(coro1a:CreER) and pu.1KI/Δ839;Tg(coro1a:CreER) fish at 1 mpi (n=3) and 3 mpi (n=4). (F) Quantification of the proportion of DsRed+ microglia on the midbrain cross section of pu.1KI/+;Tg(coro1a:CreER) and pu.1KI/Δ839;Tg(coro1a:CreER) fish at 1 mpi (n=3) and 3 mpi (n=4). n.s.=not significant, p>0.05; **p<0.01; ****p<0.0001.

Acknowledgments
This image is the copyrighted work of the attributed author or publisher, and ZFIN has permission only to display this image to its users. Additional permissions should be obtained from the applicable author or publisher of the image. Full text @ Elife