IMAGE

Fig. 7

ID
ZDB-IMAGE-250807-71
Source
Figures for Chen et al., 2025
Image
Figure Caption

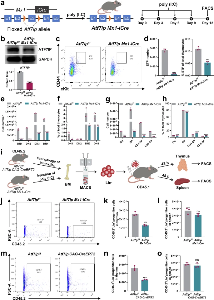
Fig. 7 ATF7IP is required for hematopoietic progenitor homing and differentiation in mice.a Schematic diagram of experimental design for poly I:C injection and FACS analysis of Atf7ip Mx1-iCre and Atf7ipf/f mouse. b Immunoblot and quantification depicting the protein level of ATF7IP in the bone marrow of Atf7ip Mx1-iCre and Atf7ipf/f mice, n = 3. c Representative FACS of ETPs (lineage-CD25-CD44+cKit+) in thymus of Atf7ip Mx1-iCre and Atf7ipf/f mice. d Cell number and proportion of ETP population in thymus of Atf7ip Mx1-iCre and Atf7ipf/f mice, n = 3. e, f Total cell number and proportion of double negative thymocyte subsets (DN1, DN2, DN3, and DN4) in Atf7ip Mx1-iCre and Atf7ipf/f mice, n = 3. g, h The cell number and proportion of major thymocyte subsets (DN, double negative, DP, double positive, CD4 SP, CD4 single positive, and CD8 SP, CD8 single positive) among total thymocytes in Atf7ip Mx1-iCre and Atf7ipf/f mice, n = 3. i Schematic diagram depicting transplantation strategy in which CD45.1+ recipient mice received donor-derived CD45.2+Lin- bone marrow cells. j Representative FACS of CD45.2+ donor cells in thymus 48 h after adoptive transfer of Atf7ip Mx1-iCre and Atf7ipf/f mice. k Statistics of CD45.2+Lin- donor cells in thymus of Atf7ip Mx1-iCre and Atf7ipf/f mice after 48 h adoptive transfer, n = 3. l Statistics of CD45.2+Lin- donor cells in the spleen of Atf7ip Mx1-iCre and Atf7ipf/f mice after 48 h adoptive transfer, n = 3. m Representative FACS of CD45.2+ donor cells in thymus 48 h after adoptive transfer of BMCs from Atf7ip CAG-CreERT2 or control Atf7ipf/f mice. n Statistics of CD45.2+Lin- donor cells in thymus of Atf7ip CAG-CreERT2 and control Atf7ipf/f mice after 48 h post transplantation, n = 3. o Statistics of CD45.2+Lin- donor cells in the spleen of Atf7ip CAG-CreERT2 and Atf7ipf/f mice after 48 h post transplantation, n = 3. Quantifications (d–h, k, l, n, o) are represented as mean ± SD; ns, P > 0.05, *P < 0.05, **P < 0.01, ***P < 0.001, ****P < 0.0001. Student’s t test (unpaired, two-tailed). Source data are provided as a Source Data file.

Acknowledgments
This image is the copyrighted work of the attributed author or publisher, and ZFIN has permission only to display this image to its users. Additional permissions should be obtained from the applicable author or publisher of the image. Full text @ Nat. Commun.