IMAGE

Fig. 5

ID
ZDB-IMAGE-250807-69
Source
Figures for Chen et al., 2025
Image
Figure Caption

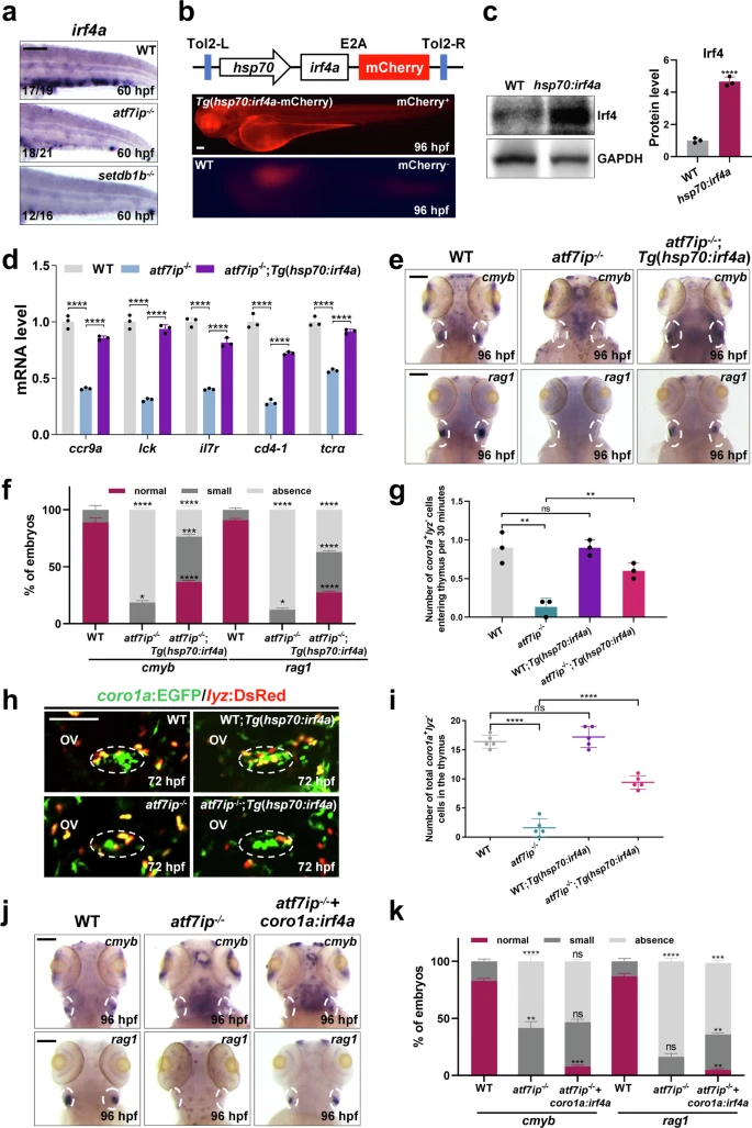
Fig. 5 T cell differentiation and migration are impaired due to irf4a reduction in atf7ip−/− mutants.a WISH analysis of irf4a in CHT of WT, atf7ip−/− mutants and setdb1b−/− mutants at 60 hpf. b Schematic diagram showing the construct of full-length irf4a gene driven by hsp70 promoter on tol2 vector (up). Fluorescent microscopy depicting the expression of hsp70:irf4a-mCherry in WT at 96 hpf (down). c Immunoblot and quantification depicting the protein level of Irf4 in WT and heat-shocked Tg(hsp70:irf4a)embryos at 96 hpf, n = 3. d qPCR analysis of ccr9a, lck, il7r, cd4-1 and tcra in whole embryos of WT, atf7ip−/− mutants and heat-shocked atf7ip−/−;Tg(hsp70:irf4a) embryos at 96 hpf, n = 3. e, f WISH analysis of cmyb and rag1 in thymus (white circles) of WT, atf7ip−/− mutants and heat-shocked atf7ip−/−;Tg(hsp70:irf4a) embryos at 96 hpf. Red, dark gray and light gray squares indicate normal (cmyb/rag1: 45-90), small (cmyb/rag1: 10-45), and absence (cmyb/rag1: 0-10) foci in thymus, respectively. Quantifications of WISH distribution are shown in (f), 3 independent experiments. g Number of coro1a:EGFP+/lyz:DsRed- cells entering the thymus every 30 min in WT, atf7ip−/− mutants, heat-shocked Tg(hsp70:irf4a) and atf7ip−/−;Tg(hsp70:irf4a) embryos, n = 3. h, i Confocal imaging showing lymphoid progenitors in thymus (white circles) of WT, atf7ip−/− mutants, heat-shocked Tg(hsp70:irf4a) and atf7ip−/−;Tg(hsp70:irf4a) embryos in coro1a:EGFP/lyz:DsRed transgenic background at 72 hpf. Quantification is shown in (i), n = 5. j, k WISH displaying cmyb and rag1 expression in thymus (white circles) in WT, atf7ip−/− mutants and atf7ip−/− mutants injected with coro1a-irf4a/tol2 constructs at 96 hpf. Red, dark gray and light gray squares indicate normal (cmyb/rag1: 45-90), small (cmyb/rag1: 10-45), and absence (cmyb/rag1: 0-10) foci in thymus, respectively. Quantifications of WISH phenotype distribution are shown in (k), 3 independent experiments. Scale bar, 100 μm (a, b, e, h, j). Quantifications (c, d, f, g, i, k) are represented as mean ± SD; ns, P > 0.05, *P < 0.05, **P < 0.01, ***P < 0.001, ****P < 0.0001. Student’s t test (unpaired, two-tailed). Source data are provided as a Source Data file.

Acknowledgments
This image is the copyrighted work of the attributed author or publisher, and ZFIN has permission only to display this image to its users. Additional permissions should be obtained from the applicable author or publisher of the image. Full text @ Nat. Commun.